 
 
 
 
 
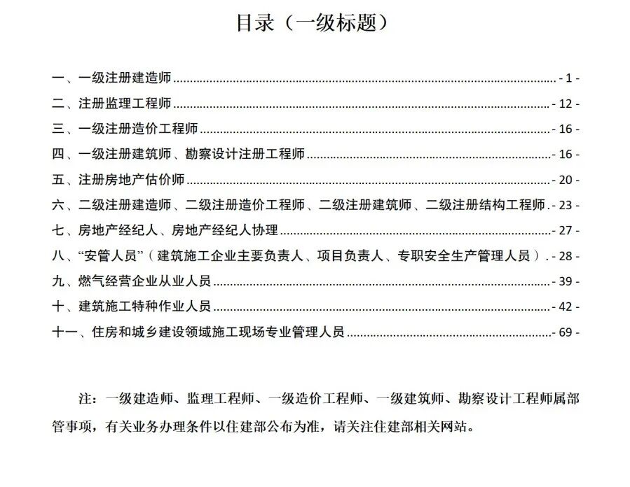
关于“八大员”,省厅明确: 原“八大员”已停止考核发证; 原“八大员”证书可在我省继续使用。我省在招投标、现场施工备案时已不作强制要求。 不需要参加继续教育。持证人员所持的合格证书内有效期已去除,无需参加继续教育。 您好!共分为13个专业: (1)土建施工员; (2)装饰装修施工员; (3)设备安装施工员; (4)市政工程施工员; (5)土建质量员; (6)装饰装修质量员; (7)设备安装质量员; (8)市政工程质量员; (9)材料员; (10)机械员; (11)资料员; (12)劳务员; (13)标准员。 感谢您的咨询! 您好!已停止。我厅于2018年12月17日发布公告,停止全省住房城乡建设领域现场专业人员统一考核发证工作。 感谢您的咨询! 您好!根据人社部门相关规定,已发放的住房和城乡建设领域施工现场专业人员岗位考核合格证书,可作为持证人员专业水平能力的证明,继续使用。我省在招投标、现场施工备案时已不作强制要求。 感谢您的咨询! 您好!不需要参加继续教育。我厅于2018年12月17日发布公告,停止全省住房城乡建设领域现场专业人员继续教育工作。持证人员所持的住房和城乡建设领域施工现场专业人员岗位考核合格证书内有效期已去除,无需参加继续教育。 感谢您的咨询! 原持有《住房城乡建设领域专业人员岗位培训考核合格证书》的人员进行继续教育,换发培训合格证截止时间延迟到2021年9月30日。 2023年7月,广东省住建厅发布《关于调整改进住房和城乡建设领域施工现场专业人员职业培训工作的通知》。 培训合格证书作为施工现场专业人员培训后具备相应专业知识水平的证明,在全国范围内互联互通。 2023年6月,四川省住房和城乡建设厅发布《关于开展四川省住房和城乡建设领域施工现场专业人员继续教育工作》的通知。 持有《住房和城乡建设领域施工现场专业人员职业培训合格证》的继续教育对象须在2023年12月31日前完成32个继续教育学时后申请换发《培训合格证》,逾期《考核合格证》将失效。 2023年2月,四川省住建厅发布关于延长《住房和城乡建设领域专业人员岗位培训考核合格证书》有效期的通知。 对2018年12月13日后到期的《住房和城乡建设领域专业人员岗位培训考核合格证书》,其有效期统一延长至2023年7月31日。 2023年4月,有网友在安徽省住建厅咨询八大员问题。“八大员证书是全国通用的吗?外省的八大员证书在安徽省可以正常使用吗?” 官方回应:您好!目前《住房和城乡建设领域施工现场专业人员职业培训合格证》仅作为具备相应专业知识水平的证明,在全国住房和城乡建设领域予以认可,可在住建部“住房城乡建设行业从业人培训管理信息系统”(http://rcgz.mohurd.gov.cn/)查询。此证书非《国家职业资格目录》准入类职业资格事项,不得作为上岗证书使用;除法律、法规、规章规定的外,不作为行政许可前置条件或监督、检查、评价内容。感谢您对我们工作的理解和支持。 2023年4月,贵州省住建厅发布《关于开展住房和城乡建设领域施工现场专业人员换发电子培训合格证工作的通知》。 凡持有2016年至2018年我厅颁发的《住房和城乡建设领域专业人员岗位培训考核合格证书》人员(截至2022年12月31日,男性年龄不超过60岁、女性年龄不超过55岁),均可按要求换发电子培训合格证。 换证时间为2023年4月1日至2023年12月31日,逾期不再开展。若因未及时申请换证影响证书使用的,由本人自行承担后果。 2022年11月,吉林省住建厅发布《关于做好施工现场人员换发电子证书及继续教育工作的通知》。 持有“原证书”且符合换证条件的人员,须在2022年12月31日前,申请更换《住房和城乡建设领域施工现场专业人员职业培训合格证》《住房和城乡建设行业技能人员职业培训合格证》电子证书,逾期“原证书”自动作废。 2021年10月,福建省住建厅发布了《施工现场专业人员电子培训合格证更新操作指南(试行)》。 凡在“福建省建设从业人员综合服务平台”上可查询的《住房和城乡建设领域施工现场专业人员职业培训合格证》,每一年度均须在住房城乡建设部“住房和城乡建设行业从业人员培训管理信息系统”更新证书。 2021年8月,青海省住建厅发布《关于开展住房和城乡建设领域施工现场专业人员继续教育及换发电子证书的通知》。 持有“原证书”人员自即日起至2021年9月30日,通过继续教育后在住建部“住房城乡建设行业从业人员培训管理信息系统”(网址:http://rcgz.mohurd.gov.cn,以下简称信息系统)完成“电子证书”换证工作,逾期“原证书”将自动作废,不再办理换证事宜。 2021年2月,浙江省住建厅发布《关于启动2021年度浙江省住房和城乡建设领域施工现场专业人员继续教育和登记(换证)工作的通知》。 11月30日前,用人企业负责落实本单位施工现场专业人员完成继续教育培训并获得学时(持原《岗位证书》人员务必于9月10日前完成32学时继续教育并经学时认定后, 9月30日前登录培训管理系统注册个人用户,上传个人头像,并在“证书管理”中对原《岗位证书》进行更新,系统自动生成电子证书,同时原证书作废。 江苏文件原文: 点击查看并下载:江苏省住房城乡建设从业人员政务服务事项常见问题解答(更新至2023年8月3日).doc 您好!企业需携带以下材料至省级建设行业行政主管部门窗口办理现场认证: (1)营业执照原件及复印件; (2)资质证书原件及复印件或电子证书扫描件(新设立企业无需提供); (3)法人授权委托书原件(法人签字或加盖法人章,落款加盖企业公章;如法人携带身份证原件前来办理,则无需提供); (4)被授权人身份证原件及复印件。 办理地址:江苏省南京市建邺区汉中门大街145号,江苏省政务服务中心B19、B20窗口。 感谢您的咨询! 您好!可在系统登录界面通过登记的手机号码进行密码找回。若无法找回,需携带以下材料至省级建设行业行政主管部门窗口办理找回账号、重置密码: (1)营业执照原件及复印件; (2)资质证书原件及复印件或电子证书扫描件(新设立企业无需提供); (3)法人授权委托书原件(法人签字或加盖法人章,落款加盖企业公章;如法人携带身份证原件前来办理,则无需提供); (4)被授权人身份证原件及复印件。 感谢您的咨询! 您好!登录《建设行业执业资格管理信息系统》后,点击页面左侧“企业基本信息”进行修改。 (1)可自行修改项:企业的联系地址、传真、邮政编码、联系人、联系电话、营业执照号等6项。 (2)需审核修改项:企业性质、工商注册地、地(市,州)、法定代表人、企业类型、企业资质类别、资质等级、资质证书编号8项等。企业应在系统内修改信息并上传相应附件材料(营业执照、资质证书)后,携带工商变更登记表(如果没有则无需提供)、营业执照原件、资质证书原件(新设立企业无需提供)至省级建设行业行政主管部门窗口办理。 (3)不可修改项:组织机构代码、省(自治区、直辖市)。 办理地址:江苏省南京市建邺区汉中门大街145号,江苏省政务服务中心B19、B20窗口。 感谢您的咨询! 您好!如原注册企业不配合办理注销注册的,需本人携带以下材料至省级建设行业行政主管部门窗口办理: (1)情况说明(包含情况概述、个人信息、强制注销理由或企业不配合办理原因等); (2)身份证原件; (3)解聘证明原件(或提供劳动者已与原单位解除劳动合同关系的劳动仲裁决定书或司法判决书); (4)建造师注册申请及在岗情况诚信承诺书(窗口现场领取并填写)。 办理地址:江苏省南京市建邺区汉中门大街145号,江苏省政务服务中心B19、B20窗口。 感谢您的咨询! 您好!企业可携带以下材料至省级建设行业行政主管部门窗口办理: (1)情况说明(包含情况概述、个人信息、强制注销理由等); (2)死亡证明、不具有完全民事行为能力证明或刑事处罚材料; (3)建造师注册申请及在岗情况诚信承诺书(窗口现场领取并填写)。 办理地址:江苏省南京市建邺区汉中门大街145号,江苏省政务服务中心B19、B20窗口。 感谢您的咨询! 您好! (1)登录“国家政务服务平台”,选择“注册”中的“个人注册”,进入个人注册页面后,按照提示完成账号注册。 (2)登录“住房和城乡建设部政务服务门户”网站,选择“注册”中的“个人注册”,进入个人注册页面后,按照提示完成账号注册。 感谢您的咨询! 您好!可使用手机下载“CTID”软件,开通CTID网证,更新人脸信息。 感谢您的咨询! 您好!请建造师本人携带身份证原件至省级建设行业行政主管部门窗口现场办理。 办理地址:江苏省南京市建邺区汉中门大街145号,江苏省政务服务中心B19、B20窗口。 感谢您的咨询! 您好!请尝试以下方法: (1)可能因扫描识别页面的二维码过期导致,请清理浏览器缓存后完全关闭浏览器,并再次尝试。 (2)请尝试使用电脑登录“国家政务服务平台”,依次点击“用户中心”-“账户设置”,完成手机号码绑定后,完全关闭浏览器,并再次尝试。 (3)使用“国家政务服务平台”手机APP注册账号的,容易出现信息不完整的情况,请将“国家政务服务平台”手机APP注册的账号注销,并使用电脑登录“国家政务服务平台”重新注册账号。 感谢您的咨询! 您好!可能因正在使用的“照片处理工具”版本较低,建议将软件删除后重新下载,并再次尝试。 若仍无法解决,可与系统技术支持联系。联系电话:0531-66680788,0531-66680789,0531-66680792。 感谢您的咨询! 您好!请通过微信搜索“国家政务服务平台”小程序,打开之后点击右上角“请登录”,完成登录之后,点击“个人信息”,然后点击手机号右边的更换,修改手机号。再在“国家政务服务平台”-“忘记密码”渠道通过手机号找回密码。 感谢您的咨询! 您好!请登录“中国建造师网”-“注册建造师管理信息系统”,选择“一级建造师”-“企业入口”,点击“注册”,按照页面要求填写信息。 感谢您的咨询! 您好!没有身份锁或身份锁遗失、损坏,不可以补办。自新版《建设行业执业资格管理信息系统》上线后,不再使用加密锁登录,故不再办理加密锁相关业务。您可在系统中填写企业基本信息后到工商注册所在地的省级建设行业行政主管部门窗口进行现场认证即可。 感谢您的咨询! 您好!存在以下两种情况: (1)系统内有一级注册建造师注册业务正在办理; (2)前次企业基本信息修改暂未审核; 排除上述原因后,仍无法修改企业基本信息的,可与系统技术支持联系,联系电话:0531-66680788,0531-66680789,0531-66680792。 感谢您的咨询! 您好!可以将举报或举证材料邮寄至住房城乡建设部执业资格注册中心建造办,邮寄地址:北京市海淀区甘家口21号商务楼三层310室,邮政编码:100037,联系电话:010-68318963。 感谢您的咨询! 您好!登录“中国建造师网”,点击“注册建造师管理信息系统”,然后依次选择“一级建造师”-“个人入口”后,跳转至“住房和城乡建设部政务服务门户”,点击“登录”进入登录界面输入相应的信息,完成账号登录后在“人员行政审批事项”中依次选择“建造师”-“一级建造师执业资格认定(初始注册)”-点击“在线办理”按钮-进入扫描识别页面后,使用“国家政务服务平台”APP扫描页面左侧二维码,点击“国家政务服务平台”APP中的“开始人脸识别”按钮,人脸识别认证成功后,在自动跳转的一级建造师注册办理事项页面中,点击“注册业务申请”按钮,进入一级建造师执业资格认定(初始注册)申报须知页面后,认真阅读“注册须知”、“收取材料”,勾选“注册须知”栏目中的复选框,点击“下一步”按钮,进入申报信息填写页面。根据系统提示填写后上报,等待审核即可。 感谢您的咨询! 您好!已取得资格证书,首次申请注册的,应当提出初始注册申请(距资格证书签发之日超过3年的,还应当达到继续教育要求)。 感谢您的咨询! 您好!如初始注册未通过,再次申请注册时还应申请初始注册。 感谢您的咨询! 您好!登录“中国建造师网”,点击“注册建造师管理信息系统”,然后依次选择“一级建造师”-“个人入口”后,跳转至“住房和城乡建设部政务服务门户”,点击“登录”进入登录界面输入相应的信息,完成账号登录后在“人员行政审批事项”中依次选择“建造师”-“一级建造师执业资格认定(增项注册)”-点击“在线办理”按钮-进入扫描识别页面后,使用“国家政务服务平台”APP扫描页面左侧二维码,点击“国家政务服务平台”APP中的“开始人脸识别”按钮,人脸识别认证成功后,在自动跳转的一级建造师注册办理事项页面中,点击“注册业务申请”按钮,进入一级建造师执业资格认定(增项注册)申报须知页面后,认真阅读“注册须知”、“收取材料”,勾选“注册须知”栏目中的复选框,点击“下一步”按钮,进入申报信息填写页面。根据系统提示填写后上报,等待审核即可。 感谢您的咨询! 您好!已取得注册证书,需要增加注册专业的,应当在取得相应专业的资格证书后,提出增项注册申请(距增项专业考试合格证明签发之日超过3年的,还应当达到继续教育要求)。 感谢您的咨询! 您好!如增项注册未通过,再次注册时未变更单位的还应申请增项注册。 感谢您的咨询! 您好!登录“中国建造师网”,点击“注册建造师管理信息系统”,然后依次选择“一级建造师”-“个人入口”后,跳转至“住房和城乡建设部政务服务门户”,点击“登录”进入登录界面输入相应的信息,完成账号登录后在“人员行政审批事项”中依次选择“建造师”-“一级建造师执业资格认定(重新注册)”-点击“在线办理”按钮-进入扫描识别页面后,使用“国家政务服务平台”APP扫描页面左侧二维码,点击“国家政务服务平台”APP中的“开始人脸识别”按钮,人脸识别认证成功后,在自动跳转的一级建造师注册办理事项页面中,点击“注册业务申请”按钮,进入一级建造师执业资格认定(重新注册)申报须知页面后,认真阅读“注册须知”、“收取材料”,勾选“注册须知”栏目中的复选框,点击“下一步”按钮,进入申报信息填写页面。根据系统提示填写后上报,等待审核即可。 感谢您的咨询! 您好!因注册专业有效期届满、注销、撤销、吊销等原因,导致注册证书失效,需再次注册的,应当在重新具备注册条件后,提出重新注册申请。 感谢您的咨询! 您好!登录“中国建造师网”,点击“注册建造师管理信息系统”,然后依次选择“一级建造师”-“个人入口”后,跳转至“住房和城乡建设部政务服务门户”,点击“登录”进入登录界面输入相应的信息,完成账号登录后在“人员行政审批事项”中依次选择“建造师”-“一级建造师执业资格认定(延续注册)”-点击“在线办理”按钮-进入扫描识别页面后,使用“国家政务服务平台”APP扫描页面左侧二维码,点击“国家政务服务平台”APP中的“开始人脸识别”按钮,人脸识别认证成功后,在自动跳转的一级建造师注册办理事项页面中,点击“注册业务申请”按钮,进入一级建造师执业资格认定(延续注册)申报须知页面后,认真阅读“注册须知”、“收取材料”,勾选“注册须知”栏目中的复选框,点击“下一步”按钮,进入申报信息填写页面。根据系统提示填写后上报,等待审核即可。 感谢您的咨询! 您好!此情况一般为实名信息与注册信息不一致导致,个人可申请“信息修改或材料补充”进行更正。 具体操作步骤:登录“中国建造师网”,点击“注册建造师管理信息系统”,然后依次选择“一级建造师”-“个人入口”后,跳转至“住房和城乡建设部政务服务门户”,点击“登录”进入登录界面输入相应的信息,完成账号登录后在“人员行政审批事项”中依次选择“建造师”-“一级建造师执业资格认定(根据实际情况选择要办理的注册业务)”-点击“在线办理”按钮-进入扫描识别页面后,使用“国家政务服务平台”APP扫描页面左侧二维码,点击“国家政务服务平台”APP中的“开始人脸识别”按钮,人脸识别认证成功后,在自动跳转的一级建造师注册办理事项页面中,点击“信息修改或材料补充”按钮,进入一级建造师执业资格认定(个人信息修改)页面。根据系统提示填写后上报,等待审核即可。 感谢您的咨询! 您好!因注册专业有效期届满导致注册证书失效,需再次注册的,应当申请重新注册。 感谢您的咨询! 您好!注册证书过期且未办理延续注册的,失效的仅为注册证书,不会导致资格证书失效。 感谢您的咨询! 您好!登录“中国建造师网”,点击“注册建造师管理信息系统”,然后依次选择“一级建造师”-“个人入口”后,跳转至“住房和城乡建设部政务服务门户”,点击“登录”进入登录界面输入相应的信息,完成账号登录后在“人员行政审批事项”中依次选择“建造师”-“一级建造师执业资格认定(注销手续)”-点击“在线办理”按钮-进入扫描识别页面后,使用“国家政务服务平台”APP扫描页面左侧二维码,点击“国家政务服务平台”APP中的“开始人脸识别”按钮,人脸识别认证成功后,在自动跳转的一级建造师注册办理事项页面中,点击“注册业务申请”按钮,进入一级建造师执业资格认定(注销手续)申报须知页面后,认真阅读“注销须知”,点击“下一步”按钮,进入申报信息填写页面。根据系统提示填写后上报,等待原聘用企业确认统一后即可。 感谢您的咨询! 您好!已完成注销注册的无法恢复,需办理重新注册。 感谢您的咨询! 您好!登录“中国建造师网”,点击“注册建造师管理信息系统”,然后依次选择“一级建造师”-“个人入口”后,跳转至住房和城乡建设部政务服务门户”,点击“登录”进入登录界面输入相应的信息,完成账号登录后在“人员行政审批事项”中依次选择“建造师”-“一级建造师执业资格认定(根据实际情况选择要办理的注册业务)”-点击“在线办理”按钮-进入扫描识别页面后,使用“国家政务服务平台”APP扫描页面左侧二维码,点击“国家政务服务平台”APP中的“开始人脸识别”按钮,人脸识别认证成功后,在自动跳转的一级建造师注册办理事项页面中,点击“最新业务办理进度”按钮,进入一级建造师执业资格认定进度查询页面。 感谢您的咨询! 您好!可能存在下列两种情况: (1)因注册建造师不得同时在两个或两个以上单位受聘。故在一级建造师注册前,须将其它职业资格证书注销注册或注册到同一单位。 (2)一级建造师审核时,是以全国建筑市场监管公共服务平台的查询结果为准。该平台可能存在数据更新不及时现象,申请人需等待数据更新后,方能重新申请一级建造师注册业务。 感谢您的咨询! 您好!此情况一般为实名信息与资格库中记录的身份信息不一致导致,个人可申请“信息修改或材料补充”进行更正。 具体操作步骤:登录“中国建造师网”,点击“注册建造师管理信息系统”,然后依次选择“一级建造师”-“个人入口”后,跳转至“住房和城乡建设部政务服务门户”,点击“登录”进入登录界面输入相应的信息,完成账号登录后在“人员行政审批事项”中依次选择“建造师”-“一级建造师执业资格认定(根据实际情况选择要办理的注册业务)”-点击“在线办理”按钮-进入扫描识别页面后,使用“国家政务服务平台”APP扫描页面左侧二维码,点击“国家政务服务平台”APP中的“开始人脸识别”按钮,人脸识别认证成功后,在自动跳转的一级建造师注册办理事项页面中,点击“信息修改或材料补充”按钮,进入一级建造师执业资格认定(个人信息修改)页面。根据系统提示填写后上报,等待审核即可。 感谢您的咨询! 您好!登录“中国建造师网”,点击“注册建造师管理信息系统”,然后依次选择“一级建造师”-“个人入口”后,跳转至“住房和城乡建设部政务服务门户”,点击“登录”进入登录界面输入相应的信息,完成账号登录后在“人员行政审批事项”中依次选择“建造师”-“一级建造师执业资格认定(根据实际情况选择要办理的注册业务)”-点击“在线办理”按钮-进入扫描识别页面后,使用“国家政务服务平台”APP扫描页面左侧二维码,点击“国家政务服务平台”APP中的“开始人脸识别”按钮,人脸识别认证成功后,在自动跳转的一级建造师注册办理事项页面中,点击“信息修改或材料补充”按钮,进入一级建造师执业资格认定(个人信息修改)页面。根据系统提示填写后上报,等待审核即可。 感谢您的咨询! 您好!2020年之前已取得一级建造师执业资格证书人员因身份信息发生变更或有误的,请根据个人情况提供下列证明: (1)因户口登记项目内容发生变更的,如:姓名、出生日期、公民身份号码等,需提供公安机关规范出具的相关证明; (2)因重复(虚假)户口被注销的,需提供公安机关出具的注销户口证明; (3)因报名考试时填写错误或其他原因造成信息有误的,需提供省级以上(含省级)考试主管部门出具的相应证明。 上述证明材料应包含当前有效的姓名和身份证号码、新旧身份信息并加盖相关单位公章(注:公安机关出具的证明须注明经办人姓名及办公电话)。 感谢您的咨询! 您好!登录“中国建造师网”,点击“注册建造师管理信息系统”,然后依次选择“一级建造师”-“个人入口”后,跳转至“住房和城乡建设部政务服务门户”,点击“登录”进入登录界面输入相应的信息,完成账号登录后,点击“用户中心”,进入“用户中心”页面后,点击“我的证照”,使用“国家政务服务平台”手机APP扫描页面的二维码,然后点击“国家政务服务平台”APP中的“开始人脸识别”按钮,识别无误后,进入电子证照管理页面。 感谢您的咨询! 您好!出现此提示,表示您的一级建造师电子注册证书中有部分注册专业的有效期不足180天,但不影响您加注、下载一级建造师电子注册证书。 感谢您的咨询! 您好!出现此提示,表示您的一级建造师电子注册证书中没有个人免冠照、手写签名图像,您应当申请“信息修改或材料补充”。 具体操作步骤:登录“中国建造师网”,点击“注册建造师管理信息系统”,然后依次选择“一级建造师”-“个人入口”后,跳转至“住房和城乡建设部政务服务门户”,点击“登录”进入登录界面输入相应的信息,完成账号登录后在“人员行政审批事项”中依次选择“建造师”-“一级建造师执业资格认定(根据实际情况选择要办理的注册业务)”-点击“在线办理”按钮-进入扫描识别页面后,使用“国家政务服务平台”APP扫描页面左侧二维码,点击“国家政务服务平台”APP中的“开始人脸识别”按钮,人脸识别认证成功后,在自动跳转的一级建造师注册办理事项页面中,点击“信息修改或材料补充”按钮,进入一级建造师执业资格认定(个人信息修改)页面。根据系统提示填写后上报,等待审核即可。 感谢您的咨询! 您好!出现此提示,表示您今日已经完成过加注,每日可加注一次。 感谢您的咨询! 您好!此类情况多为一级建造师电子注册证书尚未生成完毕,请耐心等待。 感谢您的咨询! 您好!OFD格式的一级建造师电子注册证书需使用“数科OFD版式阅读器”查看。 感谢您的咨询! 您好!需变更执业单位的,应完成注销注册后,再申请重新注册。 注销注册流程:登录“中国建造师网”,点击“注册建造师管理信息系统”,然后依次选择“一级建造师”-“个人入口”后,跳转至“住房和城乡建设部政务服务门户”,点击“登录”进入登录界面输入相应的信息,完成账号登录后在“人员行政审批事项”中依次选择“建造师”-“一级建造师执业资格认定(注销手续)”-点击“在线办理”按钮-进入扫描识别页面后,使用“国家政务服务平台”APP扫描页面左侧二维码,点击“国家政务服务平台”APP中的“开始人脸识别”按钮,人脸识别认证成功后,在自动跳转的一级建造师注册办理事项页面中,点击“注册业务申请”按钮,进入一级建造师执业资格认定(注销手续)申报须知页面后,认真阅读“注销须知”,点击“下一步”按钮,进入申报信息填写页面。根据系统提示填写后上报,等待原聘用企业确认统一后即可完成注销。 重新注册流程:登录“中国建造师网”,点击“注册建造师管理信息系统”,然后依次选择“一级建造师”-“个人入口”后,跳转至“住房和城乡建设部政务服务门户”,点击“登录”进入登录界面输入相应的信息,完成账号登录后在“人员行政审批事项”中依次选择“建造师”-“一级建造师执业资格认定(重新注册)”-点击“在线办理”按钮-进入扫描识别页面后,使用“国家政务服务平台”APP扫描页面左侧二维码,点击“国家政务服务平台”APP中的“开始人脸识别”按钮,人脸识别认证成功后,在自动跳转的一级建造师注册办理事项页面中,点击“注册业务申请”按钮,进入一级建造师执业资格认定(重新注册)申报须知页面后,认真阅读“注册须知”、“收取材料”,勾选“注册须知”栏目中的复选框,点击“下一步”按钮,进入申报信息填写页面。根据系统提示填写后上报,等待审核即可。 感谢您的咨询! 您好!企业办理现场认证需提供以下材料至省级建设行业行政主管部门窗口办理: (1)营业执照原件及复印件; (2)资质证书原件及复印件或电子证书扫描件(新设立企业无需提供); (3)法人授权委托书原件(法人签字或加盖法人章,落款加盖企业公章;如法人携带身份证原件前来办理,则无需提供); (4)被授权人身份证原件及复印件。 办理地址:江苏省南京市建邺区汉中门大街145号,江苏省政务服务中心B19、B20窗口。 感谢您的咨询! 您好!需携带以下材料至至省级建设行业行政主管部门窗口办理找回账号、重置密码: (1)营业执照原件及复印件; (2)资质证书原件及复印件或电子证书扫描件(新设立企业无需提供); (3)法人授权委托书原件(法人签字或加盖法人章,落款加盖企业公章;如法人携带身份证原件前来办理,则无需提供); (4)被授权人身份证原件及复印件。 办理地址:江苏省南京市建邺区汉中门大街145号,江苏省政务服务中心B19、B20窗口。 感谢您的咨询! 您好!系统内注册流程结束后,您可登录“江苏建设人才”网“通知公告”栏目查阅注册证书及贴条(变更贴、延续贴)发放通知,至企业所在地建设行业行政主管部门领取。 感谢您的咨询! 您好!由于《注册监理工程师管理系统》已更新,不再使用加密锁登录,故无需办理加密锁业务。 感谢您的咨询! 您好!出现该情况是因为个人证件号码或姓名与资格库中的信息不一致,需要申请个人信息修改。 登录“国家政务服务平台”,点击“个人办事”,选择“国务院部门”中的“住房和城乡建设部”,在事项列表中选择“监理工程师执业资格认定”后,选择所办业务,并点击“在线办理”,通过“国家政务服务平台”APP人脸识别后,选择“个人信息修改”。具体操作步骤如下: (1)在修改信息中填写正确的姓名和身份证号码; (2)在情况说明中简要填写修改原因,如:信息有误,无法初始注册,错误的证件号码是XXX(如不记得则不用写),正确的是XXX; (3)点击照片重新上传身份证正反面材料(无需使用照片处理工具处理); (4)根据情况上传公安机关或人事考试部门出具的证明材料(无需使用照片处理工具处理); (5)以上材料填写无误后,个人对以上所填信息真实性作出承诺并提交申请,等待审核。 请按照上述步骤提交个人信息修改(请不要用错误的号码申请实名认证)。 感谢您的咨询! 您好!通过“国家政务服务平台”手机APP完善个人信息后重新申报注册,或更换浏览器重试。仍无法申报的,可点击“国家政务服务平台”首页底部的“联系我们”发送电子邮件至gjzwfw@cegn.gov.cn进行咨询,或点击平台首页右侧“我要纠错”填写纠错内容并上传提示截图、联系人姓名和电话,等待回复。 感谢您的咨询! 您好!分公司不具备独立法人且无企业资质的,申报人可在总公司申请注册,在分公司缴纳社保。 感谢您的咨询! 您好!注册人员可登录“国家政务服务平台”完成个人实名认证后,在“个人办事”栏中选择“住房和城乡建设部”进入“监理工程师执业资格认定”申报注册项在线办理,填写注册信息。或申请人登录“住房和城乡建设部政务服务门户”完成个人实名认证后,在人员行政审批事项中进入“监理工程师”申报注册项在线办理,填写注册信息,根据要求上传附件材料。 聘用企业可登录“注册监理工程师管理系统”,通过企业版将申请人填写完成的注册信息点击上报。 感谢您的咨询! 您好!住房和城乡建设部执业资格注册中心收到上报的电子数据后,若材料符合注册要求,受理之日起二十个工作日内报住房和城乡建设部审批,审批完成后在住房和城乡建设部官网发布公告,公告后即完成初始注册。 感谢您的咨询! 您好!申请人可登录“国家政务服务平台”,点击“个人办事”,选择“国务院部门”中的“住房和城乡建设部”,在事项列表中选择“监理工程师执业资格认定”后,选择所办业务,并点击“在线办理”,通过“国家政务服务平台”APP人脸识别后,选择“最新办理业务进度”,即可查看个人业务办理进度。 感谢您的咨询! 您好! (1)变更专业注册需要完成新专业的24学时继续教育后方可申报; (2)注销注册后,重新申报初始注册需完成近一个注册周期的继续教育后方可申报。 感谢您的咨询! 您好!若企业不配合开具解聘证明办理注销注册的,个人可申请劳动仲裁或法院诉讼,在取得劳动仲裁决定书或司法判决书后,个人可申请强制注销。 办理流程:登录“国家政务服务平台”,点击“个人办事”,选择“国务院部门”中的“住房和城乡建设部”,在事项列表中选择“监理工程师执业资格认定”后,选择注销注册业务,并点击“在线办理”,通过“国家政务服务平台”APP人脸识别后,办理强制注销。具体步骤如下: (1)填写注册信息; (2)上传劳动仲裁决定书或司法判决书; (3)以上材料填写无误后,个人对以上所填信息真实性作出承诺并提交申请,等待审核。 感谢您的咨询! 您好!注册人员有其它职业资格证书注册在其它单位。 感谢您的咨询! 您好!可登录“江苏建设人才”网“通知公告”栏目查阅一级注册造价工程师注册证书、变更贴发放通知,至企业所在地建设行业行政主管部门领取。 感谢您的咨询! 您好!关注《全国工程造价咨询管理系统》的申报流程,如申请材料不齐全,审核部门将通过系统告知申请人,待申请人补齐材料后再继续办理。 感谢您的咨询! 3.上传后的扫描件显示“×”怎么办? 您好!查看本地的图片是否正常显示,并重新上传。 感谢您的咨询! 您好!可在个人登录页面,选择“获取密码”,通过身份证号/军官号/香港测量师互认证号(任选其一)获取密码。 感谢您的咨询! 您好!在个人登录页面,选择“找回密码”,通过姓名、身份证号找回密码。 感谢您的咨询! 您好!须采用近期彩色标准1寸半身免冠正面证件照(尺寸25mm×35mm,像素295px×413px),照片背景底色为白色。报考人员可登录“中国人事考试网”(http://www.cpta.com.cn/)的“工具下载”栏目,下载“照片处理工具”,对照片进行处理以便顺利完成报名。 感谢您的咨询! 您好!全国专业技术人员资格考试报名服务平台中的“一级注册建筑师考试”和“勘察设计注册工程师考试”考试成绩全国联网,往年在其他省份通过的科目在系统上能正常显示通过。异地转考的考生全科成绩合格后,经主管部门审核通过的,可以正常取得资格证书。 感谢您的咨询! 您好!应试人员可在规定时间内登录报名网站下载打印准考证。请应试人员认真阅读准考证上的考点名称和地址、考场号、注意事项、重要提示等信息,考试期间自觉遵守考场秩序,确保考试顺利进行。 感谢您的咨询! 您好!对考试成绩如有疑问,可于成绩公布后30日内向所在报名点申请成绩核查。报名点联系方式可在“江苏建设人才”(http://jsjsrc.cn/swhyFront/)网站的“执业考试”栏目中查询。 感谢您的咨询! 您好!证书和发票领取通知将在“江苏建设人才”(http://jsjsrc.cn/swhyFront/)网站的“执业考试”栏目中公布,请关注网站及时获知相关信息。 感谢您的咨询! 您好!根据人力资源社会保障部办公厅印发《关于2023年度专业技术人员职业资格考试计划及有关事项的通知》,2023年度一级注册建筑师考试于10月14日、15日、21日、22日举行。 感谢您的咨询! 您好!根据人力资源社会保障部办公厅印发《关于2023年度专业技术人员职业资格考试计划及有关事项的通知》,2023年度勘察设计注册工程师考试于11月4日、5日举行。 感谢您的咨询! 您好!一级注册建筑师、勘察设计类注册工程师需撤回申请的,本人可在《全国一级注册建筑师、注册工程师注册管理信息系统》个人提出申请,企业进行确认即可撤回。 感谢您的咨询! 您好!在《全国一级注册建筑师、注册工程师注册管理信息系统》上报数据且系统给出补正意见后,待企业资质办理完成,须在系统内补正企业资质证书,等待审核。 感谢您的咨询! 您好!2021年8月1日起启用一级注册建筑师电子注册证书,请注册人员本人前往“住房和城乡建设部政务服务门户”查看或下载电子注册证书。在申领电子注册证书前先上传照片、签名。 勘察设计注册工程师的注册证书按批次寄往各设区市建设行业行政主管部门,注册人员可联系后领取。 感谢您的咨询! 您好!注册申请表无需下载,可在线填写申报信息,保存后打印。 感谢您的咨询! 您好!若企业不配合开具解聘证明办理注销注册的,个人可申请劳动仲裁或法院诉讼。可向部级建设行业行政主管部门提供劳动仲裁决定书或司法判决书,经审核同意后提交注销申请。 若个人不配合进行注销注册的,企业也可按上述流程办理。 感谢您的咨询! 您好!分公司不具备独立法人且无企业资质的,申报人可以在总公司申请注册,在分公司缴纳社保。子公司具有独立法人,可以申请企业资质的,注册单位需与社保缴纳单位一致。 感谢您的咨询! 您好!可登录《全国一级注册建筑师、注册工程师注册管理信息系统》查看审批意见。 感谢您的咨询! 您好!完成注册申报后,个人可登录“国家政务服务平台”或“住房和城乡建设部政务服务门户”,在“正在办理的业务”中查看注册进度。终审完成后,在住房和城乡建设部执业资格注册中心官网查询注册情况。 企业可登录《全国一级注册建筑师、注册工程师注册管理信息系统》(企业版),在“注册申报管理”-“注册人员查询”中查询申报状态。 感谢您的咨询! 您好!请申请人核对《全国一级注册建筑师、注册工程师注册管理信息系统》(企业版)-“企业基本信息”与“国家政务服务平台”个人填写的申报信息中单位名称和统一社会信用代码数据信息是否一致(含大小写、空格)。 感谢您的咨询! 您好!住房和城乡建设部执业资格注册中心收到省级注册管理机构上报的电子数据后,若材料符合注册要求,受理之日起二十个工作日内审批完成,依程序进行公示,公示时间为十个工作日(不计入审批时限),公示截止后报全国注册建筑师管理委员会审批,十个工作日内公布审批结果,后由住房和城乡建设部执业资格注册中心官网发布公告,公告后即完成初始注册。 感谢您的咨询! 您好!说明在此之前已经填报过数据,勾选“正在办理的业务”模块下的数据再点“下一步”操作,在原数据上进行修改上报即可。 感谢您的咨询! 您好!实际工作单位、注册单位与社保缴纳单位须一致方可申报,或将相关证明上传到附件“其他补充材料”后,方可继续申报。 感谢您的咨询! 您好!聘用企业需先进入企业版进行法人用户注册并登录,在“企业基本信息”模块完善信息并点击“保存”后,个人信息处方可选择。 感谢您的咨询! 您好!请联系省级企业资质颁发部门及时将企业资质信息更新至全国建筑市场监管公共服务平台,经全国建筑市场监管公共服务平台查询企业资质号后,方可自动提取。 感谢您的咨询! 您好!注册房地产估价师相关业务需登录“全国房地产估价行业信息管理平台”填报。您可登录“国家政务服务平台”-“个人办事”-“国务院部门”-“住房和城乡建设部”,在事项列表中选择“房地产估价师”,即可跳转至相关系统。 感谢您的咨询! 您好!可登录“全国房地产估价行业信息管理平台”,点击“办理进度查询”,在下拉框中选择业务类型后查询。可查询项目:注册申请的受理时间、审核时间、审批时间和证书寄出时间。 感谢您的咨询! 您好!无需提交纸质申请材料。申请人使用姓名、身份证件号码登录“房地产估价师注册系统”,在线填写申请信息,并按系统提示要求上传申请材料原件电子扫描件即可。 感谢您的咨询! 您好!申请人在注册系统中完成注册申报后,若材料符合注册要求,自受理之日起十五个工作日完成审批并公布审批结果,在“江苏建设人才”网发布公告后,即完成注册。 感谢您的咨询! 您好!注册房地产估价师注册业务审核完成后,省级建设行业行政主管部门会将注册证书邮寄至申请人在系统内填报的地址。 感谢您的咨询! 您好!注册在分支机构的专职注册房地产估价师,不计入设立分支机构的房地产估价机构的专职注册房地产估价师人数。因此,分支机构的房地产估价师只能注册在分公司,并在分公司缴纳社保。 感谢您的咨询! 您好!需要。房地产估价师从总公司调到分公司;或从分公司变到总公司;或在同一公司的分公司之间调动,均需办理变更注册手续。 感谢您的咨询! 您好!估价机构更名同时迁往外省的,房地产估价师在办理变更注册时,除了基本材料外,还需提供市场监管部门出具的机构变更登记证明以及在机构转入地社保机构缴纳社会保险的证明。 感谢您的咨询! 您好!估价机构已注销登记,房地产估价师在办理变更注册时可不提供解聘证明,凭市场监管部门出具的机构注销登记证明替代。 感谢您的咨询! 您好!需要寄回。申请人在注册系统中提交注销注册申请后,需将房地产估价师注册证书寄回发证机关,发证机关收到寄回的证书后为申请人办理注销注册。 感谢您的咨询! 您好!申请人提供证书遗失声明(包含情况概述、个人信息、证书信息,声明证书遗失,本人签字、单位盖章)代替注册证书递交至省级建设行业行政主管部门。 办理地址:江苏省南京市建邺区汉中门大街145号政务服务中心B19窗口。 感谢您的咨询! 您好!企业不配合开具解聘证明或不在申请表上盖章的,申请人可向当地劳动部门申请劳动仲裁或通过法院诉讼。凭仲裁决定书或法院判决结果直接办理变更或注销注册。 感谢您的咨询! 您好!须采用近期彩色标准1寸半身免冠正面证件照(尺寸25mm×35mm,像素295px×413px),照片背景底色为白色。报考人员可登录“中国人事考试网”(http://www.cpta.com.cn/)的“工具下载”栏目,下载“照片处理工具”,对照片进行处理以便顺利完成报名。 感谢您的咨询! 您好!全国专业技术人员资格考试报名服务平台中的“二级注册建筑师考试”考试成绩全国联网,往年在其他省份通过的科目在系统上能正常显示通过。异地转考的考生全科成绩合格后,经主管部门审核通过的,可以正常取得资格证书。 感谢您的咨询! 您好!应试人员可在规定时间内登录报名网站下载打印准考证。请应试人员认真阅读准考证上的考点名称和地址、考场号、注意事项、重要提示等信息,考试期间自觉遵守考场秩序,确保考试顺利进行。 感谢您的咨询! 您好!对考试成绩如有疑问,可于成绩公布后30日内向所在报名点申请成绩核查。报名点联系方式可在“江苏建设人才”(http://jsjsrc.cn/swhyFront/)网站的“执业考试”栏目中查询。 感谢您的咨询! 您好!证书和发票领取通知将在“江苏建设人才”(http://jsjsrc.cn/swhyFront/)网站的“执业考试”栏目中公布,请关注网站及时获知相关信息。 感谢您的咨询! 您好!根据人力资源社会保障部办公厅印发《关于2023年度专业技术人员职业资格考试计划及有关事项的通知》,2023年度二级注册建筑师考试于10月14日、15日举行。 感谢您的咨询! 您好!2023年度二级造价工程师考试于9月23日举行。 感谢您的咨询! 您好!打开江苏政务服务网(网址:http://www.jszwfw.gov.cn/),在未登录状态下点击“综合旗舰店”-“省级部门”-“省住房和城乡建设厅旗舰店”-“个人服务”-“二级注册结构师(或二级注册建筑师、二级注册建造师、二级注册造价师)”,页面均跳转至“江苏政务服务统一身份认证平台”→“法人登录”,再输入账号密码进行登录,即可跳转至综合服务平台。 感谢您的咨询! 您好! 方法一:个人申报业务需下载“苏服办”APP,登录并完成实人认证(L4级)后,搜索“住建领域从业人员”应用,点击进入应用后,即可申报相关业务。 方法二:个人申报业务需下载“苏服办”APP,登录并完成实人认证(L4级)后,在首页-主题服务-人才服务-人才安居-“住建领域从业人员”应用,点击进入应用后,即可申报相关业务。 感谢您的咨询! 您好!可申请添加技术支持QQ群(QQ群号:894698829),单独与群主或管理员联系,描述相关问题。 感谢您的咨询! 您好!个人撤回申请:省住房和城乡建设厅未受理的申报事项可由职业资格人员在“住建领域从业人员”应用内自行撤回;省住房和城乡建设厅已受理审核中的,需在“住建领域从业人员”应用内上传撤回申请(撤回申请需详细描述原由、本人签字并加盖单位公章);已审核完成的,无法撤回申请。具体操作:点击“我要办事”→“事项查询”→“撤回”。 企业撤回申请:省住房和城乡建设厅已受理审核中的,需在综合服务平台内上传撤回申请(撤回申请详细描述原由、本人签字并加盖单位公章);已审核完成的,无法撤回申请。具体操作:点击“已办事项”→“撤回”。 感谢您的咨询! 您好!外省二级注册建筑师、二级注册结构工程师需先进行省外资格信息录入,再申请各类注册事项。点击“我的资格”→“省外资格信息录入”,“资格名称”内选择“二级注册建筑师”或“二级注册结构工程师”,准确填写该资格的报考地、资格证号、通过年度等信息。其中“*”为必填项,“是否在省外做过初始注册”需如实填写。如已注册,将原注册信息填写准确,所有信息填写完后提交审批。待审批完成后即可正常申报在我省的注册业务。 感谢您的咨询! 您好!外省考取的二级注册造价工程师暂时不可以在江苏省企业注册。 上海市、浙江省考取的二级注册建造师可以在“长三角”一体化示范区江苏省苏州市吴江区的企业注册。 感谢您的咨询! 您好!自2021年11月15日起,人员变更执业单位的,须完成注销注册后,再申请初始注册。 感谢您的咨询! 您好!可以通过“苏服办”APP,查找“住建领域从业人员”应用,进入应用后,在“我要办事”-“事项查询”中查看业务办理进度。 感谢您的咨询! 您好!如原注册企业不配合办理注销注册的,需本人携带以下材料至窗口办理强制注销: (1)情况说明(包含情况描述、个人信息、强制注销理由或企业不配合办理原因等); (2)身份证原件; (3)解聘证明原件(或提供劳动者已与原单位解除劳动合同关系的劳动仲裁书、法院判决书); (4)注册申请表及在岗情况诚信承诺书(注册人员可到办理窗口现场领取并填写)。 办理地址:江苏省南京市建邺区汉中门大街145号,江苏省政务服务中心B19、B20窗口。 感谢您的咨询! 您好!可以将举报或举证材料邮寄至江苏省住房城乡建设厅执业资格考试与注册中心,邮寄地址:江苏省南京市鼓楼区草场门大街88号,联系电话:025-51868682。 感谢您的咨询! 您好!可以登录“苏服办APP→住建领域从业人员→我的证照”或“江苏政务服务网→综合旗舰店→省住房和城乡建设厅旗舰店→证照查询验证→人员资格证查询”查询并下载电子证书。 感谢您的咨询! 您好!办理二级建造师、二级造价工程师、二级建筑师、二级结构工程师注册申请审核完成后,将在3个工作日内由系统自动推送并生成电子注册证书。 如您发现电子证书未及时推送或信息未更新,可在个人基本信息中重新上传个人照片,以触发系统再次推送。操作方法:进入“苏服办”APP——“住建领域从业人员”应用后,在“我的信息”——“个人照片”栏中更新个人2寸免冠证件照。 系统在您更新照片后3个工作日内仍未推送新的电子注册证书的,请联系系统技术支持反映(QQ群:894698829、565049195)。 您好!“房地产经纪人、房地产经纪人协理”由中国房地产估价师与房地产经纪人学会直接负责,可登录“中国房地产经纪人网”(http://www.agents.org.cn/),或联系中房学考试值班电话010-88565730、88083150咨询相关情况。 感谢您的咨询! 您好!房地产经纪人、房地产经纪人协理的证书发放可联系“江苏省房地产估价与经纪协会”(http://www.jsrea.cn/),联系电话:025-83729255,025-84530583。 感谢您的咨询! 您好!根据人力资源社会保障部办公厅印发《关于2023年度专业技术人员职业资格考试计划及有关事项的通知》,2023年度房地产经纪人、房地产经纪人协理考试上半年于5月27日、28日举行,下半年于10月28日、29日举行。 感谢您的咨询! 您好!分为4类: (1)A类(建筑施工企业主要负责人)考核; (2)B类(建筑施工企业项目负责人)考核; (3)C1类(建筑施工企业专职安全生产管理人员(机械))考核; (4)C2类(建筑施工企业专职安全生产管理人员(土建))考核。 感谢您的咨询! 您好!A类(建筑施工企业主要负责人)考核,报考人员应当具备下列条件: (1)具有相应的文化程度、专业技术职称(法定代表人除外); (2)与所在企业确立劳动关系; (3)经所在企业年度安全生产教育培训合格。 报考人员需要提供: (1)本人身份证扫描件; (2)若为法人,上传企业营业执照;若非法人,需要上传学历证书、专业技术职称证书; (3)与所在企业签订的劳动合同; (4)所在企业自主培训或委托第三方培训合格并由企业出具的合格证明; (5)本人诚信承诺书。 感谢您的咨询! 您好!B类(建筑施工企业项目负责人)考核,报考人员应当具备下列条件: (1)取得一级或二级建造师注册执业资格; (2)与所在企业确立劳动关系; (3)经所在企业年度安全生产教育培训合格。 报考人员需要提供: (1)本人身份证扫描件; (2)与所在企业签订的劳动合同; (3)所在企业自主培训或委托第三方培训合格并由企业出具的合格证明; (4)本人诚信承诺书。 感谢您的咨询! 您好!C1类(建筑施工企业专职安全生产管理人员(机械))、C2类(建筑施工企业专职安全生产管理人员(土建))考核,报考人员应当具备下列条件: (1)年龄已满18周岁未满60周岁,身体健康; (2)具有中专(含高中、中技、职高)及以上文化程度或初级及以上技术职称; (3)与所在企业确立劳动关系,从事施工管理工作两年以上; (4)经所在企业年度安全生产教育培训合格。 报考人员需要提供: (1)本人身份证扫描件; (2)与所在企业签订的劳动合同; (3)学历证书或专业技术职称证书; (4)从事工作年限证明; (5)所在企业自主培训或委托第三方培训合格并由企业出具的合格证明; (6)本人诚信承诺书。 感谢您的咨询! 您好!我省建筑施工企业主要负责人、项目负责人和专职安全生产管理人员均采用网上报名的方式。聘用企业登录江苏政务服务网(网址:http://www.jszwfw.gov.cn/),点击“综合旗舰店”→“省级部门”→“省住房和城乡建设厅旗舰店”→“个人服务”→“‘三类’人员”,页面跳转“江苏政务服务统一身份认证系统”→“法人登录”,注册并登录后,点击“进入系统”按钮进入服务平台,选择企业注册所在地建设行政主管部门,通过二代身份证采集、报名资料上传、选择无纸化考点及考试场次等步骤后完成网上报名流程。 感谢您的咨询! 您好!大专以上学历可至学信网开具电子学籍信息,高中及以下学历,需至报考人员毕业学校或者当地教育主管部门开具相关学习及毕业证明。网上报名时,报考人员需将相关学籍信息、毕业证明等扫描件上传至报名系统。 感谢您的咨询! 您好!如报考人员本人或所在企业配备有二代身份证识别仪器,可将该仪器接入“江苏省建设行业职业人员服务平台”系统采集本人居民二代身份证;如没有,报考人员可持二代身份证原件至无纸化考点采集本人二代居民身份证信息。 感谢您的咨询! 8.企业年度安全教育培训合格证明如何开具? 您好!报考人员本人所在企业可登录“江苏省建设行业职业人员服务平台”系统,进入“三类人员报名”模块,下载“所在企业自主培训或委托第三方培训合格并由企业出具的合格证明”,如实填写并加盖本企业公章后,扫描上传。 感谢您的咨询! 您好!我省建筑施工企业主要负责人、项目负责人和专职安全生产管理人员报名材料的审核在原则上采用“不见面审核”的形式进行;若各地审核人员对报考人员在网上报名时上传的报名材料有疑义,将会要求其携带相关材料原件至现场核验。具体事项,可与企业注册所在地设区市(含省直管县)建设行政主管部门联系。 审核分为初审和确认两个环节。 (1)如果报考人员在本设区市(含省直管县)参加考核,其初审和确认环节均由企业注册所在地的设区市(含省直管县)建设行政主管部门负责。 (2)如果报考人员去其他设区市参加考核,初审由其企业注册所在地的设区市(含省直管县)的建设行政主管部门负责,确认由报考人员选择的考点所在的设区市建设行政主管部门负责。 感谢您的咨询! 您好!可以同时申报我省建筑施工企业主要负责人、项目负责人和专职安全生产管理人员不同类别的考核。 感谢您的咨询! 您好!我省建筑施工企业主要负责人、项目负责人和专职安全生产管理人员已全面采用无纸化考核方式。 报考人员可由所在企业登录“江苏省建设行业职业人员服务平台”系统,进入“预约考场”模块,自主选择考核场次。 感谢您的咨询! 您好!我省建筑施工企业主要负责人、项目负责人和专职安全生产管理人员考核预约考场成功后至考核三天以前,在同一个考点有余座的前提下,可以更换一次考核时间。 感谢您的咨询! 您好!应考人员于考前3个工作日内打印准考证。 感谢您的咨询! 您好!应考人员在无纸化考点考核结束时点击“提交试卷”,由计算机判卷当场给出成绩;也可以在考核结束次日由所在企业登录“江苏省建设行业职业人员服务平台”系统查询考核成绩。 感谢您的咨询! 您好!我省建筑施工企业主要负责人、项目负责人和专职安全生产管理人员考核已全面启用电子证书。 证书持有者可登录“江苏政务服务网→综合旗舰店→省住房和城乡建设厅旗舰店→证照查询验证→部版安管人员证书”页面,自行查询或下载。 感谢您的咨询! 您好!各设区市(含省直管县)负责考核工作的主管部门联系方式为: (1)南京:025-83753585;(2)南京江北新区:025-86270737;(3)无锡:0510-81822741;(4)徐州:0516-66998557;(5)常州:0519-86021551;(6)苏州:0512-65115952;(7)南通:0513-59000502;(8)连云港:0518-85818579;(9)淮安:0517-83662603;(10)盐城:0515-69083002;(11)扬州:0514-87329582;(12)镇江:0511-86090020;(13)泰州:0523-86898799;(14)宿迁:0527-84387368;(15)昆山:0512-57759868;(16)泰兴:0523-80721290;(17)沭阳:0527-80818087。 感谢您的咨询! 您好!持证人员在证书有效期(3年)内可一次完成24学时的继续教育,也可分多次完成24学时的继续教育。 感谢您的咨询! 您好!持证人员需通过受聘企业,报名参加企业注册所在地建设行政主管部门组织的继续教育培训。 具体继续教育培训课程由各地在“江苏省建设行业职业人员服务平台”系统中“安管人员”继续教育模块内发布。 感谢您的咨询! 您好!我省建筑施工企业主要负责人、项目负责人和专职安全生产管理人员继续教育学习主要分为线上学习和线下学习两种方式。持证人员可根据自身实际自主选择,既可参加全线上培训或全线下培训的24个学时,也可分别参加部分线上或部分线下培训后,学时进行累加。 感谢您的咨询! 您好!不能,证书过期后已失效。持证人员应在证书有效期内参加县级以上住房城乡建设主管部门组织的安全生产教育培训时间满24学时并申请证书延期。 感谢您的咨询! 您好!分两种情况。 (1)若持证人员为不同公司的法人,持有不同公司的主要负责人证书(A证),仅需要通过原申请考核的单位申报参加1次继续教育,满足学时要求后,提交证书延期申请。 (2)除上述情况以外,持证人员应分别参加相应岗位证书的继续教育并满足要求后,依次提交证书延期申请。 感谢您的咨询! 您好!有两种方式。 (1)持证人员参加完继续教育后,由受聘企业注册所在地建设行政主管部门将继续教育数据导入“江苏省建设行业职业人员服务平台”系统-“安管人员继续教育”模块-“上传培训合格记录”栏目内。 (2)由持证人员所在企业登陆“江苏省建设行业职业人员服务平台”系统,在“安管人员继续教育”模块“继续教育查询填报”栏目内自行填报,经企业注册所在地建设行政主管部门进行确认后,学时自动录入。 感谢您的咨询! 您好!持证人员可以通过以下两种途径解决: (1)持证人员可及时与企业注册所在地的建设行政主管部门联系,请其将有关继续教育数据导入模块并进行确认,再进行后续证书延续申请。 (2)持证人员可通过所在企业在“江苏省建设行业职业人员服务平台”系统内上传继续教育相关学时信息,并联系企业注册所在地的建设行政主管部门,经其确认后再进行后续证书延续申请。 感谢您的咨询! 您好!原先在A市参加的继续教育课时,经A市建设行政主管部门导入系统模块并确认后,在我省办理建筑施工企业主要负责人、项目负责人和专职安全生产管理人员证书延期时均予以认可。 感谢您的咨询! 您好!不可以。目前全国建筑施工企业主要负责人、项目负责人和专职安全生产管理人员继续教育数据暂未跨省联网。持证人员应在原省参加继续教育并申报延期完成后,再办理跨省变更手续;也可待跨省变更手续完成后,在我省重新参加继续教育学习并申报延期。 感谢您的咨询! 您好!安管人员在系统中申请强制调动,分两步操作。 (1)由新聘用企业通过“江苏省建设行业职业人员服务平台(安管人员及特种作业人员)”安管人员模块发起“强制调动申报”业务申请,并按照系统提示上传以下原件扫描件: ①强制调动申请表; ②新单位聘用合同; ③新单位缴纳社保证明; ④解聘证明(或提供劳动者已与原单位解除劳动合同关系的劳动仲裁书、法院判决书); (2)新聘用企业“强制调动申报”业务申请上报后,个人“苏服办”APP确认业务申请。 注:安管人员有以下两种情形的不予变更: (1)证书处于延续申报状态;(2)证书处于暂扣状态。 感谢您的咨询! 您好!“安管人员”可到窗口申请办理强制注销,办理时需提供以下材料原件及扫描件: (1)身份证; (2)解聘证明(或写明劳动者已与原单位解除劳动合同关系的劳动仲裁书、法院判决书); (3)申请表(“安管人员”可到办理窗口现场领取并填写)。 办理地址:江苏省南京市建邺区汉中门大街145号,江苏省政务服务中心B19、B20窗口。 感谢您的咨询! 您好!安管人员办理信息变更,分三步操作。 (1)“安管人员”个人需通过“苏服办”APP实人认证。手机下载安装“苏服办”APP,点击“我的”→“立即登录”→“个人用户”,选择“立即注册”、“支付宝”等方式进行注册。注册完成后,点击“我的”→头像→“个人信息”→“实名等级”进行L4级别实人认证。 (香港、澳门、台湾居民需至公安机关户籍部门申请中华人民共和国居民居住证,获取后个人登录“苏服办”APP进行实人认证。) (2)由聘用企业通过“江苏省建设行业职业人员服务平台(安管人员及特种作业人员)”安管人员模块发起“信息变更”申请业务,并按照系统提示上传以下原件扫描件: ①信息变更申请表; ②公安机关出具的相关证明(如是办理外省调入时信息填写错误,则需提供单位情况说明加盖单位公章)。 (3)聘用企业“信息变更”申请业务上报后,个人“苏服办”APP确认业务申请。 感谢您的咨询! 您好!聘用企业登录“江苏省建设行业职业人员服务平台(安管人员及特种作业人员)”,进入“安管人员”模块申报相关业务申请,选择申报业务类型并根据要求上传相关材料原件扫描件,上报业务申请后个人“苏服办”APP确认,等待审核即可。 感谢您的咨询! 您好!聘用企业可登录“江苏省建设行业职业人员服务平台(安管人员及特种作业人员)”,进入“安管人员”模块,点击“申报信息查询”,即可查看相关业务办理进度。 个人可通过“苏服办”APP“住建领域安管人员及特种作业人员”应用小程序查询。 感谢您的咨询! 您好!安管人员从我省调动至省外地区的,分三步操作。 (1)由原聘用企业在“江苏省建设行业职业人员服务平台(安管人员及特种作业人员)”安管人员模块提出“注销转外省”业务申请,并按照系统提示上传以下原件扫描件: ①跨省调出申请表; ②解聘证明(或提供劳动者已与原单位解除劳动合同关系的劳动仲裁书、法院判决书); ③新单位聘用合同; (2)原聘用企业“注销转外省”申请业务上报后,个人“苏服办”APP确认业务申请。 (3)待省级审核通过后,下载打印带有电子签章的“跨省变更批准证明”,您可凭该证明至外省办理相关手续,无需现场盖章。 “跨省变更批准证明”下载:个人可通过“江苏建设人才”(网址:http://jsjsrc.cn/swhyFront/)→“证书查询”→“江苏省建筑施工企业‘安管人员’跨省变更证明”栏自行下载。 感谢您的咨询! 您好!证书持有者可登录“江苏政务服务网→综合旗舰店→省住房和城乡建设厅旗舰店→证照查询→部版安管人员证书”页面,自行查询或下载。 感谢您的咨询! 您好!个人通过手机下载安装“苏服办”APP,点击“我的”→“立即登录”→“个人用户”,选择“立即注册”“支付宝”等方式进行注册。注册完成后,点击“我的”→头像→“个人信息”→“实名等级”进行L4级别实人认证。 认证通过后,在办理具体业务时,点击“首页”→“搜索栏”,搜索“住建领域安管人员及特种作业人员”,点击“住建领域安管人员及特种作业人员”进行“人脸识别”,完成身份核验后进入应用小程序,选择“我要办事”→“事项确认”,对已发起的业务申请进行确认。 感谢您的咨询! 您好!安管人员外省证书调入,分两步操作。 (1)省外证书信息录入。由现聘用企业在“江苏省建设行业职业人员服务平台(安管人员及特种作业人员)”提出“省外证书信息录入”业务申请,按照系统提示上传以下材料原件扫描件: ①原考核合格证书; ②原单位解聘合同; ③新单位聘用合同; ④外省证书信息录入表; ⑤省外跨省变更批准证明。 聘用企业“省外证书信息录入”申请业务上报后,个人“苏服办”APP确认业务申请。 (2)外省证书调入。省外证书信息录入业务申请审核通过后,由现聘用企业提出“外省证书调入”申请,按照系统提示上传原件扫描件(外省证书调入申请表)。聘用企业“外省证书调入”申请业务上报后,个人“苏服办”APP确认业务申请。 感谢您的咨询! 您好!聘用企业在工商部门办理完企业名称变更后,登录“江苏省建设行业职业人员服务平台”—“企业信息变更”—“企业名称变更”栏目,点击“变更企业名称”。 您好!因迁址需要调整主管部门的,由企业登录“江苏省建设行业职业人员服务平台(安管人员及特种作业人员)”-“安管人员”-“企业信息修改”,在基本信息栏目内修改企业地址后保存,系统将自动识别调整。 您好!打开江苏政务服务网(网址:http://www.jszwfw.gov.cn/),在未登录状态下点击“综合旗舰店”-“省级部门”-“省住房和城乡建设厅旗舰店”-“个人服务”-“三类人员”,页面跳转“江苏政务服务统一身份认证系统”→“法人登录”,注册并登录后,点击“进入系统”按钮进入“江苏省建设行业职业人员服务平台(安管人员及特种作业人员)”。 您好!分为9类: (1)企业主要负责人考核; (2)安全生产管理人员考核; (3)燃气输配场站工考核; (4)液化石油气库站工考核; (5)压缩天然气场站工考核; (6)液化天然气储运工考核; (7)汽车加气站操作工考核; (8)燃气管网工考核; (9)燃气用户检修工考核。 感谢您的咨询! 您好!各设区市(含省直管县)负责考核工作的主管部门联系方式为: (1)南京:025-69978210; (2)无锡:0510-82829715; (3)徐州:0516-83908028; (4)常州:0519-88029270; (5)苏州:0512-65115952; (6)南通:0513-83516025; (7)连云港:0518-85516163; (8)淮安:0517-83662686; (9)盐城:0515-88162898; (10)扬州:0514-87903993; (11)镇江:0511-84429685; (12)泰州:0523-86898799; (13)宿迁:0527-84387069。 证书延期、变更、注销等证书管理事项请与省住房和城乡建设厅城市建设处 联系,联系方式:025-51868743。 感谢您的咨询! 您好!需提供如下材料: (1)企业法人代表(董事长)需要提供企业营业执照扫描件。 (2)企业总经理(总裁)需要提供企业任命书或劳动合同扫描件。 感谢您的咨询! 您好!报名人员需提供企业任命书或劳动合同扫描件。 感谢您的咨询! 您好!我省燃气经营企业从业人员均采用网上报名的方式。报考人员可在“江苏建设人才”网(http://jsjsrc.cn/swhyFront/)首页点击“江苏省住房和城乡建设领域从业人员无纸化考核报名入口”链接,经所在企业登录报名系统进行报名。 感谢您的咨询! 您好!如报考人员本人或所在企业配备有二代身份证识别仪器,可将该仪器接入报名系统进行身份信息采集;如没有,报考人员可持本人二代身份证原件至无纸化考核点采集身份证信息。 感谢您的咨询! 您好!我省燃气经营企业从业人员考核报名审核工作由报考人员所选择的考核点所在的设区市燃气主管部门负责。 感谢您的咨询! 您好!目前我省燃气经营企业从业人员考核已全面采用无纸化考核方式。 感谢您的咨询! 您好!应考人员在无纸化考点考核结束,点击提交试卷,由计算机判卷当场给出成绩;也可于考核次日登录“江苏省住房和城乡建设领域从业人员无纸化考核系统”查询考核成绩。 感谢您的咨询! 您好!我省燃气经营企业从业人员已全面启用电子证书。考核合格人员可以通过“江苏政务服务网—综合服务旗舰店—江苏住建厅旗舰店—证照查询”输入姓名、身份证号查询、下载电子证书PDF文件。 感谢您的咨询! 您好!共有27个工种: (1)建筑电工; (2)建筑架子工; (3)建筑起重信号司索工; (4)建筑起重机械司机(塔式起重机); (5)建筑起重机械司机(施工升降机); (6)建筑起重机械司机(物料提升机); (7)建筑起重机械安装拆卸工(塔式起重机); (8)建筑起重机械安装拆卸工(施工升降机、物料提升机); (9)高处作业吊篮安装拆卸工; (10)建筑焊工(电气焊、切割); (11)建筑起重机械安装质量检验工(塔式起重机); (12)建筑起重机械安装质量检验工(施工升降机); (13)桩机操作工; (14)建筑混凝土泵操作工; (15)建筑施工现场场内叉车司机; (16)建筑施工现场场内装载车司机; (17)建筑施工现场场内翻斗车司机; (18)建筑施工现场场内推土机司机; (19)建筑施工现场场内挖掘机司机; (20)建筑施工现场场内压路机司机; (21)建筑施工现场场内平地机司机; (22)建筑施工现场场内沥青混凝土摊铺机司机; (23)附着式升降脚手架子工; (24)桥(门)式起重机司机; (25)架桥机司机; (26)隧道运土轨道电瓶车司机; (27)盾构机司机。 感谢您的咨询! 2.如何联系我省各建筑施工特种作业人员考核基地? 您好!我省各建筑施工特种作业人员考核基地联系方式为: (1)南京市 ①南京市城建职业培训中心:025-69812658,地址:南京市栖霞区尧化门里9号,南京市龙蟠路163号; ②江苏科胜建筑咨询有限公司:025-57358166,地址:南京市高淳经济开发区观溪路6号; ③徐工集团凯宫重工南京股份有限公司:025-84913673,地址:南京市江宁区滨江开发区广济路189号; ④南京市保瑞安全技术培训有限公司:18036189102,地址:南京市江北新区宁六路349号。 (2)无锡市 ①宜兴市华厦建设安全教育培训有限公司:0510-87978007、13812207677、18036078675,地址:无锡宜兴市经济开发区边庄村坝头组; ②江阴建工职业技能培训有限公司:15961675987、0510-81635800、0510-81635801,地址:江阴市延陵路688号。 (3)徐州市 徐州市创伟职业安全技术培训中心:0516-83873811,地址:徐州市铜山区张集镇工业园区。 (4)常州市 ①江苏城乡建设职业学院:0519-86960324,地址:常州市钟楼区清潭木梳路12号; ②常州市金坛区建筑技工学校:0519-82358563,地址:常州市金坛区中兴路79号; ③溧阳宏昌科教发展有限公司:0519-87592158,地址:溧阳市金梧路138号。 (5)苏州市 ①苏州市建设职业培训中心:0512-65833763,地址:苏州市桐泾北路380号; ②苏州市政扬帆职业培训学校:18015417481,地址:苏州市姑苏区人民路3189号203室; ③张家港市邦尼科技有限公司:0512-58689502、13092639971、13092639972,地址:张家港市东莱镇农鹿北路西侧。 (6)南通市 ①南通建筑职业技术学校:0513-83529641,地址:南通市中远路99号; ②南通市通州区建筑职工中等专业学校:0513-86519021,地址:南通市通州区老通掘路6号; ③海门市建筑职工学校:0513-82109916,地址:南通市海门区春华路99号; ④海门市建安职业培训学校:0513-81295028,地址:南通市海门区海兴路65号; ⑤江苏省海安中等专业学校:0513-88813546,地址:海安市高庄路126号; ⑥如东县精技人才培训中心:0513-84181108,地址:如东经济开发区嘉陵江路58号。 (7)连云港市 江苏省赣榆中等专业学校:0518-87110718、0518-80708212,地址:连云港市赣榆区青口镇宁海东路6号。 (8)淮安市 淮安市东正职业培训学校有限公司:13805238713、18052388702,地址:淮安市经济技术开发区民营工业园A区6号。 (9)盐城市 盐城市安圆建筑施工特种作业人员考核服务有限公司:0515-88880288,地址:盐城市经济开发区希望大道南路29号。 (10)扬州市 ①扬州市建宁工程技术咨询有限责任公司:0514-82987276,地址:扬州市大仪镇扬安路1号(扬州综合物流园); ②扬州市江都区建都建筑职工教育培训有限公司:0514-80803859,地址:扬州市江都区东方红西路45号; ③高邮市建工学校培训中心:0514-84681281、18083772228,地址:高邮市邓桥路14号。 (11)泰州市 ①兴化市永安职业培训学校:13295260099,地址:兴化市经济开发区环城南路西150米; ②泰州市姜堰区万润建筑安全咨询有限公司:0523-88082111,地址:泰州市姜堰区站前路66号; ③泰兴市建设科技教育中心:0523-87633096,地址:泰兴市枕淮路2号。 (12)宿迁市 ①宿迁市恒安注册安全工程师事务所有限公司:13815779999,地址:宿迁市宿城区龙河镇靳桥居委会夹河组; ②宿迁市兴建建筑施工特种作业人员考核服务有限公司:0527-89880166,地址:宿迁市泗洪县梅花镇常熟路。 感谢您的咨询! 您好!报考建筑电工,可联系以下考核基地: (1)南京市 ①南京市城建职业培训中心:025-69812658,地址:南京市栖霞区尧化门里9号,南京市龙蟠路163号; ②南京市保瑞安全技术培训有限公司:18036189102,地址:南京市江北新区宁六路349号。 (2)无锡市 ①宜兴市华厦建设安全教育培训有限公司:0510-87978007、13812207677、18036078675,地址:无锡宜兴市经济开发区边庄村坝头组; ②江阴建工职业技能培训有限公司:15961675987、0510-81635800、0510-81635801,地址:江阴市延陵路688号。 (3)徐州市 徐州市创伟职业安全技术培训中心:0516-83873811,地址:徐州市铜山区张集镇工业园区。 (4)常州市 ①江苏城乡建设职业学院:0519-86960324,地址:常州市钟楼区清潭木梳路12号; ②常州市金坛区建筑技工学校:0519-82358563,地址:常州市金坛区中兴路79号; ③溧阳宏昌科教发展有限公司:0519-87592158,地址:溧阳市金梧路138号。 (5)苏州市 ①苏州市建设职业培训中心:0512-65833763,地址:苏州市桐泾北路380号; ②张家港市邦尼科技有限公司:0512-58689502、13092639971、13092639972,地址:张家港市东莱镇农鹿北路西侧。 (6)南通市 ①南通市通州区建筑职工中等专业学校:0513-86519021,地址:南通市通州区老通掘路6号; ②海门市建筑职工学校:0513-82109916,地址:南通市海门区春华路99号; ③海门市建安职业培训学校:0513-81295028,地址:南通市海门区海兴路65号; ④江苏省海安中等专业学校:0513-88813546,地址:海安市高庄路126号; ⑤如东县精技人才培训中心:0513-84181108,地址:如东经济开发区嘉陵江路58号。 (7)淮安市 淮安市东正职业培训学校有限公司:13805238713、18052388702,地址:淮安市经济技术开发区民营工业园A区6号。 (8)盐城市 盐城市安圆建筑施工特种作业人员考核服务有限公司:0515-88880288,地址:盐城市经济开发区希望大道南路29号。 (9)扬州市 ①扬州市建宁工程技术咨询有限责任公司:0514-82987276,地址:扬州市大仪镇扬安路1号(扬州综合物流园); ②扬州市江都区建都建筑职工教育培训有限公司:0514-80803859,地址:扬州市江都区东方红西路45号; ③高邮市建工学校培训中心:0514-84681281、18083772228,地址:高邮市邓桥路14号。 (10)泰州市 ①兴化市永安职业培训学校:13295260099,地址:兴化市经济开发区环城南路西150米; ②泰州市姜堰区万润建筑安全咨询有限公司:0523-88082111,地址:泰州市姜堰区站前路66号; ③泰兴市建设科技教育中心:0523-87633096,地址:泰兴市枕淮路2号。 (11)宿迁市 ①宿迁市恒安注册安全工程师事务所有限公司:13815779999,地址:宿迁市宿城区龙河镇靳桥居委会夹河组; ②宿迁市兴建建筑施工特种作业人员考核服务有限公司:0527-89880166,地址:宿迁市泗洪县梅花镇常熟路。 感谢您的咨询! 您好!报考建筑架子工,可联系以下考核基地: (1)南京市 ①南京市城建职业培训中心:025-69812658,地址:南京市栖霞区尧化门里9号,南京市龙蟠路163号; ②江苏科胜建筑咨询有限公司:025-57358166,地址:南京市高淳经济开发区观溪路6号; ③南京市保瑞安全技术培训有限公司:18036189102,地址:南京市江北新区宁六路349号。 (2)无锡市 ①宜兴市华厦建设安全教育培训有限公司:0510-87978007、13812207677、18036078675,地址:无锡宜兴市经济开发区边庄村坝头组; ②江阴建工职业技能培训有限公司:15961675987、0510-81635800、0510-81635801,地址:江阴市延陵路688号。 (3)徐州市 徐州市创伟职业安全技术培训中心:0516-83873811,地址:徐州市铜山区张集镇工业园区。 (4)常州市 ①江苏城乡建设职业学院:0519-86960324,地址:常州市钟楼区清潭木梳路12号; ②常州市金坛区建筑技工学校:0519-82358563,地址:常州市金坛区中兴路79号; ③溧阳宏昌科教发展有限公司:0519-87592158,地址:溧阳市金梧路138号。 (5)苏州市 张家港市邦尼科技有限公司:0512-58689502、13092639971、13092639972,地址:张家港市东莱镇农鹿北路西侧。 (6)南通市 ①南通建筑职业技术学校:0513-83529641,地址:南通市中远路99号; ②南通市通州区建筑职工中等专业学校:0513-86519021,地址:南通市通州区老通掘路6号; ③海门市建安职业培训学校:0513-81295028,地址:南通市海门区海兴路65号; ④江苏省海安中等专业学校:0513-88813546,地址:海安市高庄路126号; ⑤如东县精技人才培训中心:0513-84181108,地址:如东经济开发区嘉陵江路58号。 (7)淮安市 淮安市东正职业培训学校有限公司:13805238713、18052388702,地址:淮安市经济技术开发区民营工业园A区6号。 (8)盐城市 盐城市安圆建筑施工特种作业人员考核服务有限公司:0515-88880288,地址:盐城市经济开发区希望大道南路29号。 (9)扬州市 ①扬州市建宁工程技术咨询有限责任公司:0514-82987276,地址:扬州市大仪镇扬安路1号(扬州综合物流园); ②扬州市江都区建都建筑职工教育培训有限公司:0514-80803859,地址:扬州市江都区东方红西路45号; ③高邮市建工学校培训中心:0514-84681281、18083772228,地址:高邮市邓桥路14号。 (10)泰州市 ①兴化市永安职业培训学校:13295260099,地址:兴化市经济开发区环城南路西150米; ②泰州市姜堰区万润建筑安全咨询有限公司:0523-88082111,地址:泰州市姜堰区站前路66号; ③泰兴市建设科技教育中心:0523-87633096,地址:泰兴市枕淮路2号。 (11)宿迁市 宿迁市恒安注册安全工程师事务所有限公司:13815779999,地址:宿迁市宿城区龙河镇靳桥居委会夹河组。 感谢您的咨询! 您好!报考建筑起重信号司索工,可联系以下考核基地: (1)南京市 ①南京市城建职业培训中心:025-69812658,地址:南京市栖霞区尧化门里9号,南京市龙蟠路163号; ②江苏科胜建筑咨询有限公司:025-57358166,地址:南京市高淳经济开发区观溪路6号; ③南京市保瑞安全技术培训有限公司:18036189102,地址:南京市江北新区宁六路349号。 (2)无锡市 ①宜兴市华厦建设安全教育培训有限公司:0510-87978007、13812207677、18036078675,地址:无锡宜兴市经济开发区边庄村坝头组; ②江阴建工职业技能培训有限公司:15961675987、0510-81635800、0510-81635801,地址:江阴市延陵路688号。 (3)徐州市 徐州市创伟职业安全技术培训中心:0516-83873811,地址:徐州市铜山区张集镇工业园区。 (4)常州市 ①江苏城乡建设职业学院:0519-86960324,地址:常州市钟楼区清潭木梳路12号; ②溧阳宏昌科教发展有限公司:0519-87592158,地址:溧阳市金梧路138号。 (5)苏州市 ①苏州市建设职业培训中心:0512-65833763,地址:苏州市桐泾北路380号; ②张家港市邦尼科技有限公司:0512-58689502、13092639971、13092639972,地址:张家港市东莱镇农鹿北路西侧。 (6)南通市 ①南通建筑职业技术学校:0513-83529641,地址:南通市中远路99号; ②南通市通州区建筑职工中等专业学校:0513-86519021,地址:南通市通州区老通掘路6号; ③海门市建筑职工学校:0513-82109916,地址:南通市海门区春华路99号; ④海门市建安职业培训学校:0513-81295028,地址:南通市海门区海兴路65号; ⑤江苏省海安中等专业学校:0513-88813546,地址:海安市高庄路126号; ⑥如东县精技人才培训中心:0513-84181108,地址:如东经济开发区嘉陵江路58号。 (7)连云港市 江苏省赣榆中等专业学校:0518-87110718、0518-80708212,地址:连云港市赣榆区青口镇宁海东路6号。 (8)淮安市 淮安市东正职业培训学校有限公司:13805238713、18052388702,地址:淮安市经济技术开发区民营工业园A区6号。 (9)扬州市 ①扬州市建宁工程技术咨询有限责任公司:0514-82987276,地址:扬州市大仪镇扬安路1号(扬州综合物流园); ②扬州市江都区建都建筑职工教育培训有限公司:0514-80803859,地址:扬州市江都区东方红西路45号; ③高邮市建工学校培训中心:0514-84681281、18083772228,地址:高邮市邓桥路14号。 (10)泰州市 ①兴化市永安职业培训学校:13295260099,地址:兴化市经济开发区环城南路西150米; ②泰州市姜堰区万润建筑安全咨询有限公司:0523-88082111,地址:泰州市姜堰区站前路66号; ③泰兴市建设科技教育中心:0523-87633096,地址:泰兴市枕淮路2号。 (11)宿迁市 ①宿迁市恒安注册安全工程师事务所有限公司:13815779999,地址:宿迁市宿城区龙河镇靳桥居委会夹河组; ②宿迁市兴建建筑施工特种作业人员考核服务有限公司:0527-89880166,地址:宿迁市泗洪县梅花镇常熟路。 感谢您的咨询! 您好!报考建筑起重机械司机(塔式起重机),可联系以下考核基地: (1)南京市 ①南京市城建职业培训中心:025-69812658,地址:南京市栖霞区尧化门里9号,南京市龙蟠路163号; ②江苏科胜建筑咨询有限公司:025-57358166,地址:南京市高淳经济开发区观溪路6号; ③南京市保瑞安全技术培训有限公司:18036189102,地址:南京市江北新区宁六路349号。 (2)无锡市 ①宜兴市华厦建设安全教育培训有限公司:0510-87978007、13812207677、18036078675,地址:无锡宜兴市经济开发区边庄村坝头组; ②江阴建工职业技能培训有限公司:15961675987、0510-81635800、0510-81635801,地址:江阴市延陵路688号。 (3)徐州市 徐州市创伟职业安全技术培训中心:0516-83873811,地址:徐州市铜山区张集镇工业园区。 (4)常州市 常州市金坛区建筑技工学校:0519-82358563,地址:常州市金坛区中兴路79号。 (5)苏州市 ①苏州市建设职业培训中心:0512-65833763,地址:苏州市桐泾北路380号; ②张家港市邦尼科技有限公司:0512-58689502、13092639971、13092639972,地址:张家港市东莱镇农鹿北路西侧。 (6)南通市 ①南通建筑职业技术学校:0513-83529641,地址:南通市中远路99号; ②海门市建筑职工学校:0513-82109916,地址:南通市海门区春华路99号。 (7)连云港市 江苏省赣榆中等专业学校:0518-87110718、0518-80708212,地址:连云港市赣榆区青口镇宁海东路6号。 (8)淮安市 淮安市东正职业培训学校有限公司:13805238713、18052388702,地址:淮安市经济技术开发区民营工业园A区6号。 (9)盐城市 盐城市安圆建筑施工特种作业人员考核服务有限公司:0515-88880288,地址:盐城市经济开发区希望大道南路29号。 (10)扬州市 ①扬州市建宁工程技术咨询有限责任公司:0514-82987276,地址:扬州市大仪镇扬安路1号(扬州综合物流园); ②高邮市建工学校培训中心:0514-84681281、18083772228,地址:高邮市邓桥路14号。 (11)泰州市 ①兴化市永安职业培训学校:13295260099,地址:兴化市经济开发区环城南路西150米; ②泰州市姜堰区万润建筑安全咨询有限公司:0523-88082111,地址:泰州市姜堰区站前路66号; ③泰兴市建设科技教育中心:0523-87633096,地址:泰兴市枕淮路2号。 (12)宿迁市 ①宿迁市恒安注册安全工程师事务所有限公司:13815779999,地址:宿迁市宿城区龙河镇靳桥居委会夹河组; ②宿迁市兴建建筑施工特种作业人员考核服务有限公司:0527-89880166,地址:宿迁市泗洪县梅花镇常熟路。 感谢您的咨询! 您好!报考建筑起重机械司机(施工升降机),可联系以下考核基地: (1)南京市 ①南京市城建职业培训中心:025-69812658,地址:南京市栖霞区尧化门里9号,南京市龙蟠路163号; ②江苏科胜建筑咨询有限公司:025-57358166,地址:南京市高淳经济开发区观溪路6号。 (2)徐州市 徐州市创伟职业安全技术培训中心:0516-83873811,地址:徐州市铜山区张集镇工业园区。 (3)常州市 ①常州市金坛区建筑技工学校:0519-82358563,地址:常州市金坛区中兴路79号; ②溧阳宏昌科教发展有限公司:0519-87592158,地址:溧阳市金梧路138号。 (4)苏州市 ①苏州市建设职业培训中心:0512-65833763,地址:苏州市桐泾北路380号; ②张家港市邦尼科技有限公司:0512-58689502、13092639971、13092639972,地址:张家港市东莱镇农鹿北路西侧。 (5)南通市 ①南通建筑职业技术学校:0513-83529641,地址:南通市中远路99号; ②南通市通州区建筑职工中等专业学校:0513-86519021,地址:南通市通州区老通掘路6号; ③海门市建筑职工学校:0513-82109916,地址:南通市海门区春华路99号; ④海门市建安职业培训学校:0513-81295028,地址:南通市海门区海兴路65号; ⑤江苏省海安中等专业学校:0513-88813546,地址:海安市高庄路126号; ⑥如东县精技人才培训中心:0513-84181108,地址:如东经济开发区嘉陵江路58号。 (6)淮安市 淮安市东正职业培训学校有限公司:13805238713、18052388702,地址:淮安市经济技术开发区民营工业园A区6号。 (7)盐城市 盐城市安圆建筑施工特种作业人员考核服务有限公司:0515-88880288,地址:盐城市经济开发区希望大道南路29号。 (8)扬州市 ①扬州市建宁工程技术咨询有限责任公司:0514-82987276,地址:扬州市大仪镇扬安路1号(扬州综合物流园); ②扬州市江都区建都建筑职工教育培训有限公司:0514-80803859,地址:扬州市江都区东方红西路45号; ③高邮市建工学校培训中心:0514-84681281、18083772228,地址:高邮市邓桥路14号。 (9)泰州市 ①兴化市永安职业培训学校:13295260099,地址:兴化市经济开发区环城南路西150米; ②泰州市姜堰区万润建筑安全咨询有限公司:0523-88082111,地址:泰州市姜堰区站前路66号; ③泰兴市建设科技教育中心:0523-87633096,地址:泰兴市枕淮路2号。 (10)宿迁市 ①宿迁市恒安注册安全工程师事务所有限公司:13815779999,地址:宿迁市宿城区龙河镇靳桥居委会夹河组; ②宿迁市兴建建筑施工特种作业人员考核服务有限公司:0527-89880166,地址:宿迁市泗洪县梅花镇常熟路。 感谢您的咨询! 您好!报考建筑起重机械司机(物料提升机),可联系以下考核基地: (1)常州市 ①江苏城乡建设职业学院:0519-86960324,地址:常州市钟楼区清潭木梳路12号; ②常州市金坛区建筑技工学校:0519-82358563,地址:常州市金坛区中兴路79号; ③溧阳宏昌科教发展有限公司:0519-87592158,地址:溧阳市金梧路138号。 (2)南通市 海门市建筑职工学校:0513-82109916,地址:南通市海门区春华路99号。 (3)宿迁市 宿迁市恒安注册安全工程师事务所有限公司:13815779999,地址:宿迁市宿城区龙河镇靳桥居委会夹河组。 感谢您的咨询! 您好!报考建筑起重机械安装拆卸工(塔式起重机),可联系以下考核基地: (1)徐州市 徐州市创伟职业安全技术培训中心:0516-83873811,地址:徐州市铜山区张集镇工业园区。 (2)苏州市 张家港市邦尼科技有限公司:0512-58689502、13092639971、13092639972,地址:张家港市东莱镇农鹿北路西侧。 (3)南通市 南通市通州区建筑职工中等专业学校:0513-86519021,地址:南通市通州区老通掘路6号。 (4)盐城市 盐城市安圆建筑施工特种作业人员考核服务有限公司:0515-88880288,地址:盐城市经济开发区希望大道南路29号。 (5)扬州市 扬州市建宁工程技术咨询有限责任公司:0514-82987276,地址:扬州市大仪镇扬安路1号(扬州综合物流园)。 感谢您的咨询! 您好!报考建筑起重机械安装拆卸工(施工升降机、物料提升机),可联系以下考核基地: (1)南京市 南京市城建职业培训中心:025-69812658,地址:南京市栖霞区尧化门里9号,南京市龙蟠路163号。 (2)徐州市 徐州市创伟职业安全技术培训中心:0516-83873811,地址:徐州市铜山区张集镇工业园区。 (3)苏州市 ①苏州市建设职业培训中心:0512-65833763,地址:苏州市桐泾北路380号; ②张家港市邦尼科技有限公司:0512-58689502、13092639971、13092639972,地址:张家港市东莱镇农鹿北路西侧。 (4)南通市 南通市通州区建筑职工中等专业学校:0513-86519021,地址:南通市通州区老通掘路6号。 (5)淮安市 淮安市东正职业培训学校有限公司:13805238713、18052388702,地址:淮安市经济技术开发区民营工业园A区6号。 (6)盐城市 盐城市安圆建筑施工特种作业人员考核服务有限公司:0515-88880288,地址:盐城市经济开发区希望大道南路29号。 (7)扬州市 扬州市建宁工程技术咨询有限责任公司:0514-82987276,地址:扬州市大仪镇扬安路1号(扬州综合物流园)。 感谢您的咨询! 您好!报考高处作业吊篮安装拆卸工,可联系以下考核基地: (1)南京市 南京市城建职业培训中心:025-69812658,地址:南京市栖霞区尧化门里9号,南京市龙蟠路163号。 (2)徐州市 徐州市创伟职业安全技术培训中心:0516-83873811,地址:徐州市铜山区张集镇工业园区。 (3)常州市 溧阳宏昌科教发展有限公司:0519-87592158,地址:溧阳市金梧路138号。 (4)苏州市 张家港市邦尼科技有限公司:0512-58689502、13092639971、13092639972,地址:张家港市东莱镇农鹿北路西侧。 (5)南通市 ①南通市通州区建筑职工中等专业学校:0513-86519021,地址:南通市通州区老通掘路6号; ②海门市建筑职工学校:0513-82109916,地址:南通市海门区春华路99号; ③如东县精技人才培训中心:0513-84181108,地址:如东经济开发区嘉陵江路58号。 (6)盐城市 盐城市安圆建筑施工特种作业人员考核服务有限公司:0515-88880288,地址:盐城市经济开发区希望大道南路29号。 (7)扬州市 扬州市建宁工程技术咨询有限责任公司:0514-82987276,地址:扬州市大仪镇扬安路1号(扬州综合物流园)。 (8)泰州市 兴化市永安职业培训学校:13295260099,地址:兴化市经济开发区环城南路西150米。 (9)宿迁市 宿迁市恒安注册安全工程师事务所有限公司:13815779999,地址:宿迁市宿城区龙河镇靳桥居委会夹河组。 感谢您的咨询! 您好!报考建筑焊工,可联系以下考核基地: (1)南京市 ①南京市城建职业培训中心:025-69812658,地址:南京市栖霞区尧化门里9号,南京市龙蟠路163号; ②江苏科胜建筑咨询有限公司:025-57358166,地址:南京市高淳经济开发区观溪路6号; ③南京市保瑞安全技术培训有限公司:18036189102,地址:南京市江北新区宁六路349号。 (2)无锡市 ①宜兴市华厦建设安全教育培训有限公司:0510-87978007、13812207677、18036078675,地址:无锡宜兴市经济开发区边庄村坝头组; ②江阴建工职业技能培训有限公司:15961675987、0510-81635800、0510-81635801,地址:江阴市延陵路688号。 (3)徐州市 徐州市创伟职业安全技术培训中心:0516-83873811,地址:徐州市铜山区张集镇工业园区。 (4)常州市 ①江苏城乡建设职业学院:0519-86960324,地址:常州市钟楼区清潭木梳路12号; ②常州市金坛区建筑技工学校:0519-82358563,地址:常州市金坛区中兴路79号; ③溧阳宏昌科教发展有限公司:0519-87592158,地址:溧阳市金梧路138号。 (5)苏州市 张家港市邦尼科技有限公司:0512-58689502、13092639971、13092639972,地址:张家港市东莱镇农鹿北路西侧。 (6)南通市 ①南通建筑职业技术学校:0513-83529641,地址:南通市中远路99号; ②南通市通州区建筑职工中等专业学校:0513-86519021,地址:南通市通州区老通掘路6号; ③海门市建筑职工学校:0513-82109916,地址:南通市海门区春华路99号; ④海门市建安职业培训学校:0513-81295028,地址:南通市海门区海兴路65号; ⑤江苏省海安中等专业学校:0513-88813546,地址:海安市高庄路126号; ⑥如东县精技人才培训中心:0513-84181108,地址:如东经济开发区嘉陵江路58号。 (7)淮安市 淮安市东正职业培训学校有限公司:13805238713、18052388702,地址:淮安市经济技术开发区民营工业园A区6号。 (8)盐城市 盐城市安圆建筑施工特种作业人员考核服务有限公司:0515-88880288,地址:盐城市经济开发区希望大道南路29号。 (9)扬州市 ①扬州市建宁工程技术咨询有限责任公司:0514-82987276,地址:扬州市大仪镇扬安路1号(扬州综合物流园); ②扬州市江都区建都建筑职工教育培训有限公司:0514-80803859,地址:扬州市江都区东方红西路45号。 (10)泰州市 ①兴化市永安职业培训学校:13295260099,地址:兴化市经济开发区环城南路西150米; ②泰州市姜堰区万润建筑安全咨询有限公司:0523-88082111,地址:泰州市姜堰区站前路66号; ③泰兴市建设科技教育中心:0523-87633096,地址:泰兴市枕淮路2号。 (11)宿迁市 ①宿迁市恒安注册安全工程师事务所有限公司:13815779999,地址:宿迁市宿城区龙河镇靳桥居委会夹河组; ②宿迁市兴建建筑施工特种作业人员考核服务有限公司:0527-89880166,地址:宿迁市泗洪县梅花镇常熟路。 感谢您的咨询! 您好!报考桩机操作工,可联系以下考核基地: (1)南京市 南京市城建职业培训中心:025-69812658,地址:南京市栖霞区尧化门里9号,南京市龙蟠路163号。 (2)徐州市 徐州市创伟职业安全技术培训中心:0516-83873811,地址:徐州市铜山区张集镇工业园区。 (3)南通市 南通市通州区建筑职工中等专业学校:0513-86519021,地址:南通市通州区老通掘路6号。 (4)盐城市 盐城市安圆建筑施工特种作业人员考核服务有限公司:0515-88880288,地址:盐城市经济开发区希望大道南路29号。 (5)泰州市 兴化市永安职业培训学校:13295260099,地址:兴化市经济开发区环城南路西150米。 感谢您的咨询! 您好!报考建筑混凝土泵操作工,可联系以下考核基地: (1)南京市 南京市城建职业培训中心:025-69812658,地址:南京市栖霞区尧化门里9号,南京市龙蟠路163号。 (2)徐州市 徐州市创伟职业安全技术培训中心:0516-83873811,地址:徐州市铜山区张集镇工业园区。 感谢您的咨询! 您好!报考建筑施工现场场内叉车司机,可联系以下考核基地: (1)徐州市 徐州市创伟职业安全技术培训中心:0516-83873811,地址:徐州市铜山区张集镇工业园区。 (2)常州市 溧阳宏昌科教发展有限公司:0519-87592158,地址:溧阳市金梧路138号。 (3)苏州市 苏州市政扬帆职业培训学校:18015417481,地址:苏州市姑苏区人民路3189号203室。 (4)宿迁市 宿迁市恒安注册安全工程师事务所有限公司:13815779999,地址:宿迁市宿城区龙河镇靳桥居委会夹河组。 感谢您的咨询! 您好!报考建筑施工现场场内装载机司机,可联系徐州市创伟职业安全技术培训中心:0516-83873811,地址:徐州市铜山区张集镇工业园区。 感谢您的咨询! 您好!报考建筑施工现场场内翻斗车司机,可联系苏州市政扬帆职业培训学校:18015417481,地址:苏州市姑苏区人民路3189号203室。 感谢您的咨询! 您好!报考建筑施工现场场内挖掘机司机,可联系以下考核基地: (1)南京市 南京市城建职业培训中心:025-69812658,地址:南京市栖霞区尧化门里9号,南京市龙蟠路163号。 (2)常州市 溧阳宏昌科教发展有限公司:0519-87592158,地址:溧阳市金梧路138号。 (3)苏州市 苏州市政扬帆职业培训学校:18015417481,地址:苏州市姑苏区人民路3189号203室。 (4)宿迁市 宿迁市恒安注册安全工程师事务所有限公司:13815779999,地址:宿迁市宿城区龙河镇靳桥居委会夹河组。 感谢您的咨询! 您好!报考附着式升降脚手架子工,可联系南通市通州区建筑职工中等专业学校:0513-86519021,地址:南通市通州区老通掘路6号。 感谢您的咨询! 您好!报考桥(门)式起重机司机,可联系南京市城建职业培训中心:025-69812658,地址:南京市栖霞区尧化门里9号,南京市龙蟠路163号。 感谢您的咨询! 您好!报考盾构机司机,可联系徐工集团凯宫重工南京股份有限公司:025-84913673,地址:南京市江宁区滨江开发区广济路189号。 感谢您的咨询! 您好!报考建筑施工现场场内挖掘机司机,可联系以下考核基地: (1)淮安市 淮安市东正职业培训学校有限公司:13805238713、18052388702,地址:淮安市经济技术开发区民营工业园A区6号。 (2)盐城市 盐城市安圆建筑施工特种作业人员考核服务有限公司:0515-88880288,地址:盐城市经济开发区希望大道南路29号。 感谢您的咨询! 您好!报考建筑起重机械安装质量检验工(施工升降机),可联系以下考核基地: (1)常州市 溧阳宏昌科教发展有限公司:0519-87592158,地址:溧阳市金梧路138号。 (2)淮安市 淮安市东正职业培训学校有限公司:13805238713、18052388702,地址:淮安市经济技术开发区民营工业园A区6号。 感谢您的咨询! 您好!报考建筑施工现场场内推土机司机,可联系以下考核基地: (1)南京市 南京市城建职业培训中心:025-69812658,地址:南京市栖霞区尧化门里9号,南京市龙蟠路163号。 (2)连云港市 江苏省赣榆中等专业学校:0518-87110718、0518-80708212,地址:连云港市赣榆区青口镇宁海东路6号。 感谢您的咨询! 您好!报考建筑施工现场场内压路机司机,可联系以下考核基地: (1)南京市 南京市城建职业培训中心:025-69812658,地址:南京市栖霞区尧化门里9号,南京市龙蟠路163号。 (2)苏州市 苏州市政扬帆职业培训学校:18015417481,地址:苏州市姑苏区人民路3189号203室。 (3)连云港市 江苏省赣榆中等专业学校:0518-87110718、0518-80708212,地址:连云港市赣榆区青口镇宁海东路6号。 (4)扬州市 扬州市建宁工程技术咨询有限责任公司:0514-82987276,地址:扬州市大仪镇扬安路1号,(扬州综合物流园)。 (5)泰州市 兴化市永安职业培训学校:13295260099,地址:兴化市经济开发区环城南路西150米。 (6)宿迁市 宿迁市恒安注册安全工程师事务所有限公司:13815779999,地址:宿迁市宿城区龙河镇靳桥居委会夹河组。 感谢您的咨询! 您好!报考建筑施工现场场内平地机司机,可联系以下考核基地: (1)南京市 南京市城建职业培训中心:025-69812658,地址:南京市栖霞区尧化门里9号,南京市龙蟠路163号。 (2)连云港市 江苏省赣榆中等专业学校:0518-87110718、0518-80708212,地址:连云港市赣榆区青口镇宁海东路6号。 感谢您的咨询! 您好!报考建筑施工现场场内沥青混凝土摊铺机司机,可联系苏州市政扬帆职业培训学校:18015417481,地址:苏州市姑苏区人民路3189号203室。 感谢您的咨询! 您好!有两种方式: (1)报考人员自行赴考核基地,在“江苏省建设行业职业人员服务平台”系统内代为报名; (2)报考人员自行登录“江苏省政务服务网”进行个人用户注册,并进行实名认证后,进入“江苏省住建厅旗舰店”中选择“特种作业人员个人报名”,填报报名信息,按照“就近就便”原则,自行选择考核基地完成报名。 感谢您的咨询! 29.报考人员报名参加建筑施工特种作业人员新考需要提供什么材料? 您好!报考人员需要提供: (1)经本人签字的《江苏省建筑施工特种作业人员考核申请表》; (2)本人身份证原件; (3)本人初中以上学历证书毕业证原件; (4)本人近期二级乙等以上医院体检合格证明,需明确无妨碍从事相应特种作业的疾病和生理缺陷。 感谢您的咨询! 您好!大专以上学历可至学信网开具电子学籍信息,高中及以下学历,需至毕业学校或者当地教育主管部门开具相关学习及毕业证明。网上报名时,相关学籍信息、毕业证明等扫描件上传至报名系统。 感谢您的咨询! 您好!报考人员具体考核时间安排由各考核基地结合当地实际确定,可同所报考的考核基地联系后确认。 感谢您的咨询! 您好!新考考核分为理论考核和实际操作考核两部分。 理论考核以无纸化考核方式进行,满分100分,60分合格;实际操作考核(含口试与实物辨析),满分100分,70分合格。 理论与实际操作考核两部分均合格后即为考核合格。 感谢您的咨询! 您好!如理论考核未能通过,应考人员可向考核基地申请,重新安排考核;如理论考核通过,实操考核未能通过,理论考核成绩保留30天,在30天内考核基地重新安排应考人员一次补考。 感谢您的咨询! 您好!《建筑施工特种作业操作资格证》有效期为2年。持证人员应于证书期满前3个月内向原考核发证机关申请办理延期复核手续。 感谢您的咨询! 您好!未按时申请办理延期复核手续的建筑施工特种作业人员,造成其资格证书逾期的,证书将被注销。 感谢您的咨询! 36.年度安全教育的标准是多少? 您好!根据住建部有关规定,您应在证书有效期内参加不少于48学时的年度安全教育,方可申请《建筑施工特种作业操作资格证》的延期复核。感谢您的咨询! 37.如何参加《建筑施工特种作业操作资格证》延期复核前的年度安全教育? 您好!自2023年起,我省开始实行线上线下并行的年度安全教育方式。您可在证书有效期内,任选一种参加。 1.线下方式:您可按照就近就便的原则,至我省任一具备该工种考核资格的考核基地报名参加《建筑施工特种作业操作资格证》的年度安全教育。 2.线上方式:我省对提供在线年度安全教育业务的考核基地实行动态管理,您可通过“江苏建设人才网→执业考试→从业考核→通知公告”内的《开展特种作业人员在线年度安全教育业务的考核基地信息表》,查询具体考核基地名称、在线平台网址以及开展年度安全教育的工种,并通过具体的在线平台参加年度安全教育。 您好!目前,我省建筑施工特种作业人员年度安全教育需进行测试。 1.如果是线下参加的建筑施工特种作业人员年度安全教育,测试以无纸化方式进行,满分100分,60分合格。 2.如果是线上参加的建筑施工特种作业人员年度安全教育,测试在线上进行,满分100分,60分合格。 感谢您的咨询! 您好! 1.以线下方式参加的年度安全教育测试未通过,若其所持证书仍在有效期内,可重新至原考核基地申请1次年度安全教育测试。 2.以线上方式参加的年度安全教育测试未通过,若其所持证书仍在有效期内,可在原平台重新参加年度安全教育测试至通过为止。 感谢您的咨询! 您好!新核准或延期人员可在流程结束后5个工作日证书持有者可登录“江苏政务服务网→综合旗舰店→省住房和城乡建设厅旗舰店→证照查询→部版特种作业人员证书”页面,自行查询或下载。 感谢您的咨询! 您好!建筑施工特种作业人员信息的变更范围仅限于由于派出所重号、错号发生的身份证号码的变更,或姓名为曾用名的变更。变更方式有以下两种: (1)持证人员通过任一家考核基地在“江苏省建设行业职业人员服务平台(安管人员及特种作业人员)”中提交信息变更申请,由考核基地代为上传由公安机关出具的相关证明材料扫描件、由持证人员本人签字的信息变更申请表,经当地建设行政主管部门、我厅两级审批后,完成信息变更。 (2)持证人员自行登录“苏服办”APP进行个人用户注册,并进行实名认证后,进入“住建领域安管人员及特种作业人员”小程序中,提交信息变更申请并上传由公安机关出具的相关证明材料扫描件,经当地建设行政主管部门、我厅两级审批后,完成信息变更。 感谢您的咨询! 您好!《建筑施工特种作业操作资格证》注销是指持证人员由于个人原因,向主管部门申请注销证书信息。注销方式有以下两种: (1)持证人员通过任一家考核基地在“江苏省建设行业职业人员服务平台(安管人员及特种作业人员)”中提交证书注销申请,由考核基地代为上传身份证扫描件、由持证人员本人签字的注销申请表,经当地建设行政主管部门、我厅两级审批后,完成证书注销。 (2)持证人员自行登录“苏服办”APP进行个人用户注册,并进行实名认证后,进入“住建领域安管人员及特种作业人员”小程序中,提交注销申请,经当地建设行政主管部门、我厅两级审批后,完成注销。 感谢您的咨询! 您好!《建筑施工特种作业操作资格证》延期是指持证人员参加完继续教育后,向主管部门申请延长证书有效期。延期方式有以下两种: (1)持证人员通过任一家考核基地在“江苏省建设行业职业人员服务平台(安管人员及特种作业人员)”中提交证书延期申请,由考核基地代为上传身份证扫描件、体检表扫描件、由持证人员本人签字的延期申请表扫描件,经当地建设行政主管部门、我厅两级审批后,完成证书注销。 (2)持证人员自行登录“苏服办”APP进行个人用户注册,并进行实名认证后,进入“住建领域安管人员及特种作业人员”小程序中,提交延期申请并上传体检表扫描件,经当地建设行政主管部门、我厅两级审批后,完成延期。 您好!共分为13个专业: (1)土建施工员; (2)装饰装修施工员; (3)设备安装施工员; (4)市政工程施工员; (5)土建质量员; (6)装饰装修质量员; (7)设备安装质量员; (8)市政工程质量员; (9)材料员; (10)机械员; (11)资料员; (12)劳务员; (13)标准员。 感谢您的咨询! 您好!已停止。我厅于2018年12月17日发布公告,停止全省住房城乡建设领域现场专业人员统一考核发证工作。 感谢您的咨询! 您好!根据人社部门相关规定,已发放的住房和城乡建设领域施工现场专业人员岗位考核合格证书,可作为持证人员专业水平能力的证明,继续使用。我省在招投标、现场施工备案时已不作强制要求。 感谢您的咨询! 您好!不需要参加继续教育。我厅于2018年12月17日发布公告,停止全省住房城乡建设领域现场专业人员继续教育工作。持证人员所持的住房和城乡建设领域施工现场专业人员岗位考核合格证书内有效期已去除,无需参加继续教育。 感谢您的咨询! ▲上下滑动查看全部8月3日,江苏省住建厅发布《江苏省住房城乡建设从业人员政务服务事项常见问题解答》(2023年8月),其中包含一建、监理、二建、“八大员”等人员常见问题解答,共208个问题解答。

具体问答如下:
1、住房和城乡建设领域施工现场专业人员分为哪几个专业?
2、住房和城乡建设领域施工现场专业人员考核是否已经停止?
3、我持有的江苏省住房和城乡建设厅颁发的《住房和城乡建设领域施工现场专业人员岗位考核合格证书》还有效吗?
4、如何参加住房和城乡建设领域施工现场专业人员继续教育工作?











1.企业如何办理《建设行业执业资格管理信息系统》(企业版)现场认证?
2.企业忘记《建设行业执业资格管理信息系统》(企业版)账号、密码怎么办?
3.如何办理企业基本信息变更?
4.原注册企业不配合注销,如何办理强制注销?
5.一级建造师因死亡、不具有完全民事行为能力或受到刑事处罚等原因无法申请注销的,企业如何代为办理注销手续?
6.“国家政务服务平台”或“住房和城乡建设部政务服务门户”如何注册账号?
7.“国家政务服务平台”手机APP上人脸识别失败,怎么办?
8.人脸识别成功后,申请办理注册业务时,提示“该手机号已被其他人员绑定,请确认”怎么办?
9.办理注册业务时,提示“人员身份实名信息或手机号无法成功获取”怎么办?
10.遇到“照片处理工具”上传及照片审核不通过问题,怎么办?
11.国家政务服务平台密码忘记了,找回密码时需要手机短信验证,但是显示的手机号码非本人手机号码,如何处理?
12.企业如何申请《建设行业执业资格管理信息系统》账号?
13.没有身份锁或身份锁遗失、损坏,可以补办吗?
14.企业在系统内无法修改基本信息是怎么回事?
15.“挂证”、证书被盗用现象如何处理?
16.初始注册的具体操作流程?
17.什么情况下需要申请初始注册?
18.初始注册未通过,再次注册时申请什么注册?
19.增项注册的具体操作流程?
20.什么情况下需要申请增项注册?
21.增项注册未通过,再次注册时申请什么注册?
22.重新注册的具体操作流程?
23.什么情况下需要申请重新注册?
24.延续注册的具体操作流程?
25.办理延续注册时,提示“您还未取得注册证书,不能进行延续注册!”怎么办?
26.注册证书过期且未办理延续注册的,应申请什么注册?
27.注册证书过期且未办理延续注册的,是否会导致资格证书失效?
28.注销注册的具体操作流程?
29.因操作失误注销的注册证书能否恢复?
30.注册进度如何查询?
31.收到不予注册告知书,提示二级建造师或其它职业资格证书已在其它企业注册怎么办?
32.办理注册业务时,系统提示“未通过考核认定或考试合格取得中华人民共和国一级建造师执业资格证书,无法申请注册!”怎么办?
33.个人信息修改的具体申请操作流程?
34.一级建造师因身份信息发生变更或有误,申请个人信息修改需要提供哪些证明?
35.一级建造师电子注册证书加注、下载的具体操作流程?
36.加注、下载一级建造师电子注册证书时提示“部分专业有效期不足180天,请及时办理延续”是什么意思?
37.提示“请进入一级建造师任意事项在线办理后‘资料补充及信息修改’功能中补充个人照片信息”是什么意思?
38.提示“今日已申请过加注件,请勿重复加注”是什么意思?
39.一级建造师注册业务已完成,查看一级建造师电子注册证书时,提示“查询不到相关证照”是什么原因?
40.OFD格式的一级建造师电子注册证书下载后无法打开是什么原因?
41.一级注册建造师如何变更注册单位?
1.企业如何办理《注册监理工程师管理系统》(企业版)现场认证?
2.企业忘记《注册监理工程师管理系统》(企业版)账号、密码怎么办?
3.如何领取注册证书及贴条?
4.企业无身份锁或身份锁遗失、损坏的,可以申领或补办吗?
5.取得监理工程师职业资格证书后,申报初始注册时提示“与资格库信息不符”如何处理?
6.在“国家政务服务平台”用户登录时提示账号、密码错误或请完善个人信息等问题,如何处理?
7.分公司人员的监理工程师证书是否可以在总公司注册?
8.注册人员和聘用企业如何申报监理工程师注册业务?
9.申报初始注册后需要多长时间完成注册?
10.如何查询个人业务办理进度?
11.变更专业注册或注销注册后,重新申报初始注册时,是否需要继续教育学习?
12.注册企业不配合注销,如何办理强制注销?
13.在申报初始、延续和变更注册业务时,审批不合格意见为“一人两单位注册”的原因?
1.如何领取一级注册造价工程师注册证书及变更贴?
2.如何了解申请材料是否已齐全?
4.一级造价工程师没有系统密码如何获取?
5.一级造价工程师如何找回系统密码?
1.关于“一级注册建筑师考试”、“勘察设计注册工程师考试”,对报名照片有什么要求?
2.关于“一级注册建筑师考试”、“勘察设计注册工程师考试”,在其他省份考过部分科目,今年转到江苏省考剩余科目,是否可以顺利取得资格证书?
3.关于“一级注册建筑师考试”、“勘察设计注册工程师考试”,准考证如何打印?
4.关于“一级注册建筑师考试”、“勘察设计注册工程师考试”,对成绩有疑问怎么申请成绩核查?
5.关于“一级注册建筑师考试”、“勘察设计注册工程师考试”,证书和发票如何领取?
6.关于“一级注册建筑师考试”,什么时候考试?
7.关于“勘察设计注册工程师考试”,什么时候考试?
8.如何在《全国一级注册建筑师、注册工程师注册管理信息系统》撤回申请?
9.企业正在办理企业资质的,怎样申报注册?
10.如何领取注册证书?
11.为什么下载的注册申请表是PDF格式,不能填写?
12.企业或个人不配合注销注册如何办理业务?
13.分公司人员是否可以在总公司注册?子公司人员是否可以在总公司注册?
14.申报的数据被退回了是什么原因?
15.完成注册申报后,如何查询申报进度?
16.企业版系统无法看到个人上报的注册数据,该如何申报?
17.申报初始注册后需要多长时间完成注册?
18.提示“您已有本专业的注册信息,不能重复申报。”是什么意思?
19.个人或企业上报注册数据时,提示社保缴纳情况异常,怎么申报注册?
20.注册人员完善个人信息时,无法选择所在企业?
21.企业“补正资质”时,资质证书号无法提取怎么办?
1.注册房地产估价师相关业务在哪里申报?
2.如何查询申请办理进度?
3.如何提交申请材料?
4.提交注册申请后需要多长时间完成注册?
5.注册房地产估价师注册证书如何领取?
6.分支机构的房地产估价师是否可以在总公司注册并缴纳社保?
7.房地产估价师在分公司与总公司之间调动是否需要办理变更注册?
8.估价机构更名的同时将注册地迁往外省,房地产估价师在办理变更注册时是否需要提交社保?
9.机构注销登记,如何出具解聘证明?
10.注销注册是否必须将注册证书寄回?
11.注册证书遗失了,如何办理注销注册手续?
12.企业不配合申请人办理变更或注销注册怎么办?
1.关于“二级注册建筑师考试”、“二级造价工程师考试”,对报名照片有什么要求?
2.关于“二级注册建筑师考试”,在其他省份考过部分科目,今年转到江苏省考剩余科目,是否可以顺利取得资格证书?
3.关于“二级注册建筑师考试”、“二级造价工程师考试”,准考证如何打印?
4.关于“二级注册建筑师考试”、“二级造价工程师考试”,对成绩有疑问怎么申请成绩核查?
5.关于“二级注册建筑师考试”、“二级造价工程师考试”,证书和发票如何领取?
6.关于“二级注册建筑师考试”,什么时候考试?
7.关于“二级造价工程师考试”,什么时候考试?
8.企业通过江苏政务服务网企业法人登录以后,找不到综合服务平台怎么办?
9.个人在江苏政务服务网网页端无法申报业务怎么办?
10.在系统内申报时遇到系统相关问题怎么办?
11.如何在综合服务平台撤回申请?
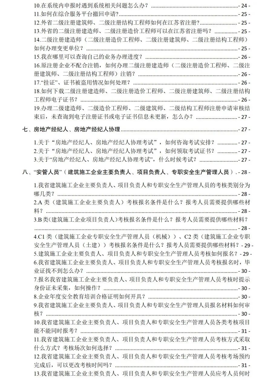
12.外省二级注册建筑师、二级注册结构工程师如何在江苏省注册?
13.外省的二级注册建造师、二级注册造价工程师可以在江苏省注册吗?
14.二级注册建造师(二级注册造价工程师、二级注册建筑师、二级注册结构工程师)如何办理变更单位?
15.我在哪里可以查询自己的业务办理进度?
16.原注册企业不配合注销,如何办理二级注册建造师(二级注册造价工程师、二级注册建筑师、二级注册结构工程师)注销?
17.“挂证”、证书被盗用情况如何处理?
18.如何下载二级注册建造师、二级注册造价工程师、二级注册建筑师、二级注册结构工程师电子证书?
19.办理二级建造师、二级造价工程师、二级建筑师、二级结构工程师注册申请审核结束后,未查询到电子注册证书或电子证书信息未更新,怎么办?
1.关于“房地产经纪人、房地产经纪人协理考试”,如何咨询考试安排?
2.关于“房地产经纪人、房地产经纪人协理考试”,如何领取考试证书?
3.关于“房地产经纪人、房地产经纪人协理考试”,什么时候考试?
1.我省建筑施工企业主要负责人、项目负责人和专职安全生产管理人员的考核类别分为哪几类?
2.A类(建筑施工企业主要负责人)考核报名条件是什么?报考人员需要提供哪些材料?
3.B类(建筑施工企业项目负责人)考核报名条件是什么?报考人员需要提供哪些材料?
4.C1类(建筑施工企业专职安全生产管理人员(机械))、C2类(建筑施工企业专职安全生产管理人员(土建))考核报名条件是什么?报考人员需要提供哪些材料?
5.建筑施工企业主要负责人、项目负责人和专职安全生产管理人员考核如何报名?
6.我省建筑施工企业主要负责人、项目负责人和专职安全生产管理人员考核报名时,毕业证找不到怎么办?
7.报名我省建筑施工企业主要负责人、项目负责人和专职安全生产管理人员考核时提示身份证未采集,如何操作?
9.我省建筑施工企业主要负责人、项目负责人和专职安全生产管理人员报名材料如何审核?
10.我省建筑施工企业主要负责人、项目负责人和专职安全生产管理人员各类考核项目能不能同时报考?
11.我省建筑施工企业主要负责人、项目负责人和专职安全生产管理人员考核方式采取什么方式?考核场次如何选择?
12.我省建筑施工企业主要负责人、项目负责人和专职安全生产管理人员考核考场预约完成后,可以更改考核时间吗?
13.我省建筑施工企业主要负责人、项目负责人和专职安全生产管理人员应考人员何时可以打印准考证?
14.我省建筑施工企业主要负责人、项目负责人和专职安全生产管理人员考核结束后,如何查询成绩?
15.我省建筑施工企业主要负责人、项目负责人和专职安全生产管理人员考核合格后如何领取证书?
16.如何联系我省各设区市(含省直管县)负责建筑施工企业主要负责人、项目负责人和专职安全生产管理人员考核工作的主管部门?
17.我省建筑施工企业主要负责人、项目负责人和专职安全生产管理人员继续教育学时如何规定?
18.如何参加我省建筑施工企业主要负责人、项目负责人和专职安全生产管理人员继续教育?
19.我省建筑施工企业主要负责人、项目负责人和专职安全生产管理人员继续教育学习有哪些方式?
20.我省建筑施工企业主要负责人、项目负责人和专职安全生产管理人员证书已经过期了是否还能申请延期?
21.持有多本我省建筑施工企业主要负责人、项目负责人和专职安全生产管理人员证书,可以只参加一次继续教育并延期吗?
22.如何在“江苏省建设行业职业人员服务平台”系统填报继续教育学时?
23.如果已经完成继续教育且证书即将到期,但主管部门未将继续教育数据导入建筑施工企业主要负责人、项目负责人和专职安全生产管理人员继续教育模块,该如何操作?
24.在江苏省省内A市参加的建筑施工企业主要负责人、项目负责人和专职安全生产管理人员继续教育,现因工作调动,证书变更到江苏省省内B市,原先在A市参加的继续教育课时在证书延续时是否认可?
25.建筑施工企业主要负责人、项目负责人和专职安全生产管理人员证书由外省转入江苏,证书即将到期,目前正在办理入省变更手续。是否可以在原省参加继续教育后在江苏办理延续吗?
26.企业不配合“安管人员”在系统中办理变更申请(企业扣证),应如何办理?
27.企业不配合“安管人员”在系统中办理注销申请,应如何办理?
28.安管人员身份信息变更如何办理?
29.“安管人员”证书的变更、延期、注销在哪里申报?
30.“安管人员”证书的业务办理进度如何查询?
31.如何办理“安管人员”注销转外省?申请表如何盖章?
32.如何下载“安管人员”电子证书?
33.个人如何操作确认“安管人员”证书申报业务?
34.外省“安管人员”证书变更进江苏业务如何办理?
35.企业名称变更后,如何变更“安管人员”证书?
36.企业因迁址需要调整主管部门,如何操作?
37.企业如何登录“江苏省建设行业职业人员服务平台(安管人员及特种作业人员)”?
1.燃气经营企业从业人员的考核类别分为哪几类?
2.如何联系我省负责燃气经营企业从业人员考核等相关工作的主管部门?
3.报名企业主要负责人考核的人员需提供哪些材料?
4.报名安全生产管理人员考核的人员需提供哪些材料?
5.燃气经营企业从业人员考核在哪里报名?
6.燃气经营企业从业人员考核报名时提示身份证未采集,如何操作?
7.燃气经营企业从业人员考核报名材料的审核工作由谁负责?
8.燃气经营企业从业人员考核还是采用纸质考核方式吗?
9.燃气经营企业从业人员考核结束后,如何查询成绩?
10.燃气经营企业从业人员考核合格后如何领取证书?
1.我省建筑施工特种作业人员考核共有多少个工种?
3.报考建筑电工考核或参加延期复核前的年度安全教育,应该去哪个考核基地?
4.报考建筑架子工考核或参加延期复核前的年度安全教育,应该去哪个考核基地?
5.报考建筑起重信号司索工考核或参加延期复核前的年度安全教育,应该去哪个考核基地?
6.报考建筑起重机械司机(塔式起重机)考核或参加延期复核前的年度安全教育,应该去哪个考核基地?
7.报考建筑起重机械司机(施工升降机)考核或参加延期复核前的年度安全教育,应该去哪个考核基地?
8.报考建筑起重机械司机(物料提升机)考核或参加延期复核前的年度安全教育,应该去哪个考核基地?
9.报考建筑起重机械安装拆卸工(塔式起重机)考核或参加延期复核前的年度安全教育,应该去哪个考核基地?
10.报考建筑起重机械安装拆卸工(施工升降机、物料提升机)考核或参加延期复核前的年度安全教育,应该去哪个考核基地?
11.报考高处作业吊篮安装拆卸工考核或参加延期复核前的年度安全教育,应该去哪个考核基地?
12.报考建筑焊工(电气焊、切割)考核或参加延期复核前的年度安全教育,应该去哪个考核基地?
13.报考桩机操作工考核或参加延期复核前的年度安全教育,应该去哪个考核基地?
14.报考建筑混凝土泵操作工考核或参加延期复核前的年度安全教育,应该去哪个考核基地?
15.报考建筑施工现场场内叉车司机考核或参加延期复核前的年度安全教育,应该去哪个考核基地?
16.报考建筑施工现场场内装载机司机考核或参加延期复核前的年度安全教育,应该去哪个考核基地?
17.报考建筑施工现场场内翻斗车司机考核或参加延期复核前的年度安全教育,应该去哪个考核基地?
18.报考建筑施工现场场内挖掘机司机考核或参加延期复核前的年度安全教育,应该去哪个考核基地?
19.报考附着式升降脚手架子工考核或参加延期复核前的年度安全教育,应该去哪个考核基地?
20.报考桥(门)式起重机司机考核或参加延期复核前的年度安全教育,应该去哪个考核基地?
21.报考盾构机司机考核或参加延期复核前的年度安全教育,应该去哪个考核基地?
22.报考建筑起重机械安装质量检验工(塔式起重机)考核或参加延期复核前的年度安全教育,应该去哪个考核基地?
23.报考建筑起重机械安装质量检验工(施工升降机)考核或参加延期复核前的年度安全教育,应该去哪个考核基地?
24.报考建筑施工现场场内推土机司机考核或参加延期复核前的年度安全教育,应该去哪个考核基地?
25.报考建筑施工现场场内压路机司机考核或参加延期复核前的年度安全教育,应该去哪个考核基地?
26.报考建筑施工现场场内平地机司机考核或参加延期复核前的年度安全教育,应该去哪个考核基地?
27.报考建筑施工现场场内沥青混凝土摊铺机司机考核或参加延期复核前的年度安全教育,应该去哪个考核基地?
28.怎么报名参加建筑施工特种作业人员考核?
30.建筑施工特种作业人员考核报名时,毕业证找不到怎么办?
31.我已经提交报名申请了,什么时候安排我考试?
32.建筑施工特种作业人员新考如何考核?
33.建筑施工特种作业人员新考考核没通过怎么办?
34.《建筑施工特种作业操作资格证》有效期几年?什么时候进行证书延期复核?
35.我的《建筑施工特种作业操作资格证》到期未申请延期复核怎么办?
38.建筑施工特种作业人员年度安全教育需要测试吗?
39.建筑施工特种作业人员年度安全教育测试没通过怎么办?
40.建筑施工特种作业人员考核或延期流程结束后,我的证书多久能拿到?
41.如何变更《建筑施工特种作业操作资格证》证书上的个人信息?
42.如何办理《建筑施工特种作业操作资格证》注销?
43.如何办理《建筑施工特种作业操作资格证》延期?
1.住房和城乡建设领域施工现场专业人员分为哪几个专业?
2.住房和城乡建设领域施工现场专业人员考核是否已经停止?
3.我持有的江苏省住房和城乡建设厅颁发的《住房和城乡建设领域施工现场专业人员岗位考核合格证书》还有效吗?
4.如何参加住房和城乡建设领域施工现场专业人员继续教育工作?
 
 
