中国某某政府网站欢迎您!
咨询热线:010-87205552
华夏建设人才培训网
  • 没有文本
  
  
近期培训
集团通知,全员降薪!
来源: | 作者:longjijianshu | 发布时间: 2025-08-15 | 302 次浏览 | 🔊 点击朗读正文 ❚❚ | 分享到:

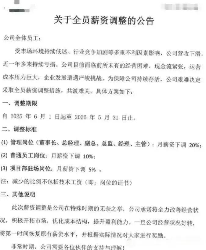
近日,某公司发布《关于全员薪资调整的公告》。

调整期限:

  • 自2025年6月1日起至2026年5月31日止。

调整标准:

  • 管理岗位(董事长、总经理、副总、总监、经理、主管)月薪资下调20%

  • 普通员工岗位:月薪资下调10%

  • 项目部驻场岗位:月薪资下调5%

图片
图片
特大省级建工集团加入裁员行列!

网络流传一则某建工集团员工收到的《劳动合同到期终止告知书》,其与公司签订的劳动合同将到期,公司决定合同期限届满后不再续签劳动合同

图片
评论区有网友指出是项目经理被裁了:
图片
图片
图片
图片
中铁某局:6月1日起,暂停发放员工各类绩效薪酬和奖励!

6月6日,中铁某工程局发布《关于暂停发放员工各类绩效薪酬和奖励的通知》:

近期,集团公司将按照股份公司最新出台的薪酬分配管理规定,修订集团公司及所属各单位员工薪酬分配管理制度,为进一步加大员工收入与企业经济效益挂钩力度,促进企业提高创效能力、提升发展质量,经集团公司研究,决定自2025年6月1日起暂停集团公司及所属各单位员工(含企业负责人、改非领导职务人员、一般员工和管理类劳务派遣人员,下同)各类绩效薪酬及奖励的支付工作仅发放员工基本薪酬及按规定可以发放的相关津补贴,待集团公司新办法出台后再进行清算。对于未区分基本薪酬和绩效薪酬的内部退岗人员和待岗人员,暂按现行应发工资标准的40%发放。

执行上述要求后,集团公司及各单位在岗员工月发收入应不低于当地最低工资标准,非在岗员工月实发收入应不低于当地最低生活保障标准。

请各单位严格按照本通知要求执行,对未执行本通知规定的单位,集团公司将通报批评,扣减其超发的工资总额,并追究相关人员责任。

图片
图片

网友评论:

图片
图片
图片
图片
图片
中部某国企设计院要求退回2021年的高温补贴

近日,一位设计师在网上说某国企设计院正要求大家退2021年的高温补贴,要求每个人签字,从基本工资里直接扣除。如果能否证明自己确实符合高温补贴的标准,那么可以提交去过的记录且那时的温度高于35摄氏度。但这个记录应该没几个人能拿出来。

图片

在文中他没有透露具体是哪家设计院,从名字简写来看,似乎是武汉的一家头部设计院……

不知道这家单位经历了什么,也不太清楚为什么退的是2021年的,所以事情看起来有些离谱,但是想想目前的样子,都感觉也能接受。

根据留言区的补充,猜测可能是因为纪委查账,发现这笔高温补贴的发布不合理,毕竟每个人都是同样的补贴金额,所以要追回这些钱,这样也解释了为什么是退2021年的。至于其他年份为啥没提就不知道了。也许没查,也许没这么离谱。


    
  
信息公开