 
 
 
 
 
 
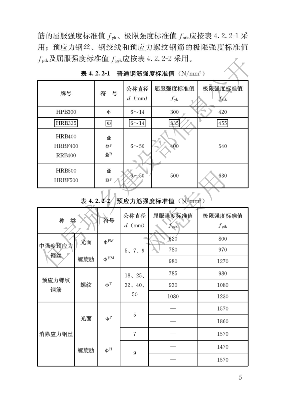
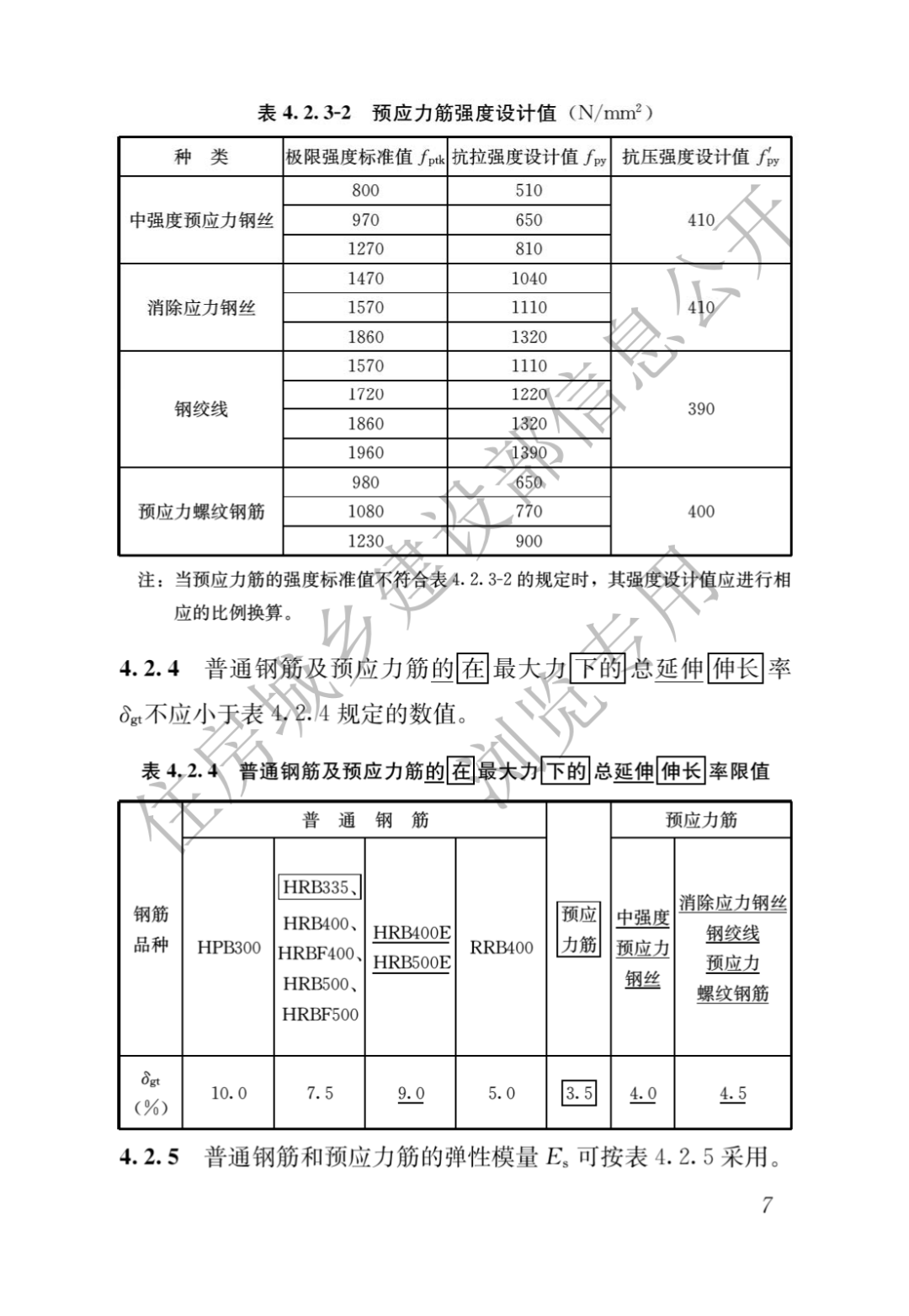
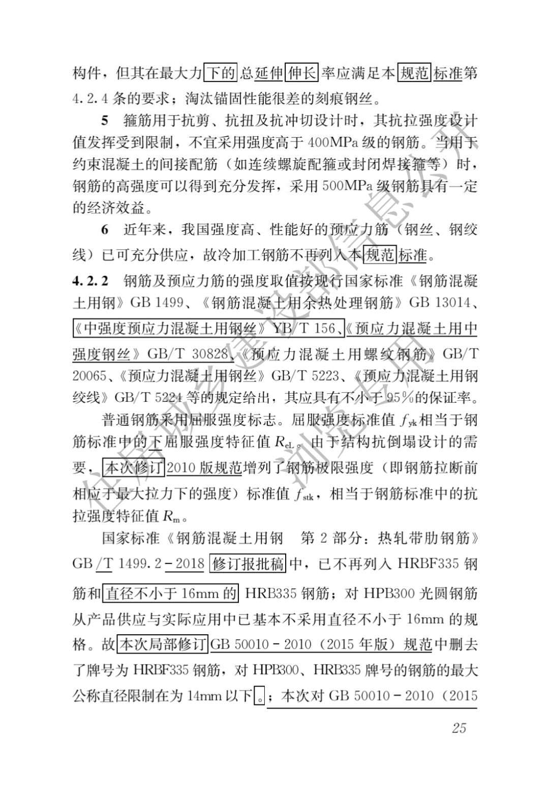
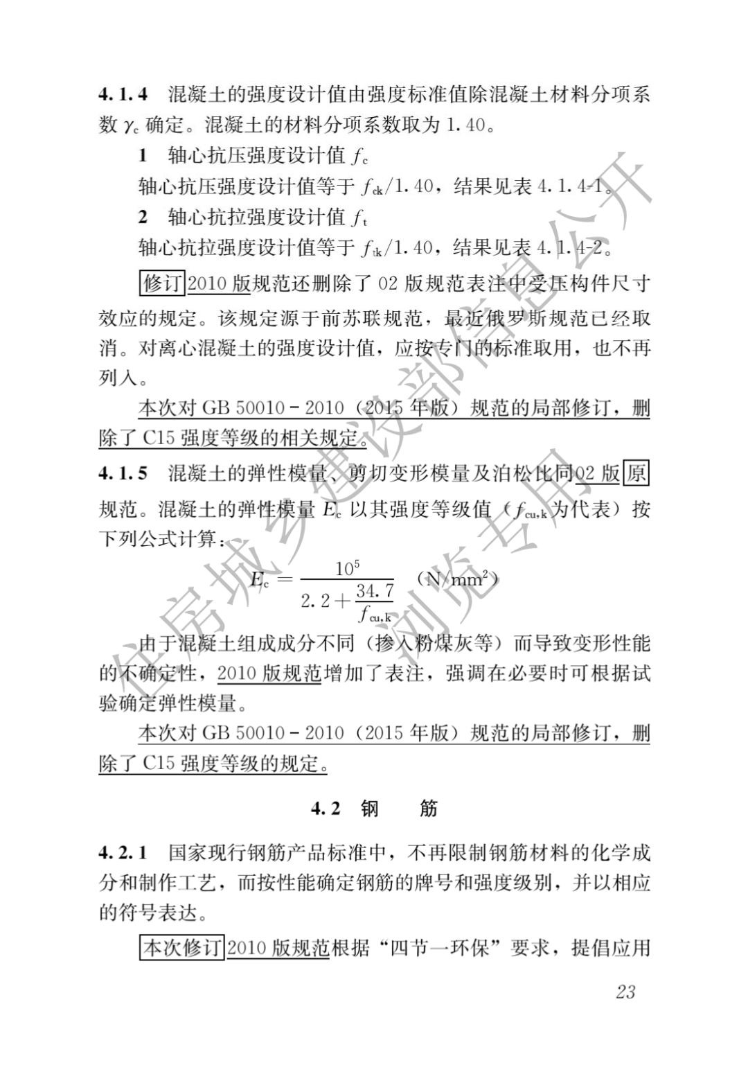
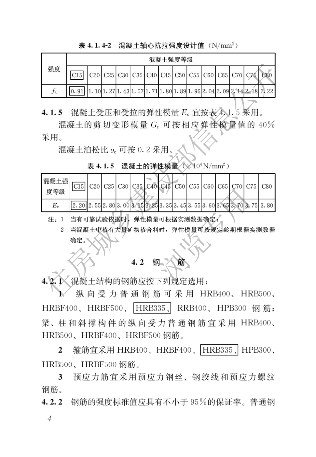
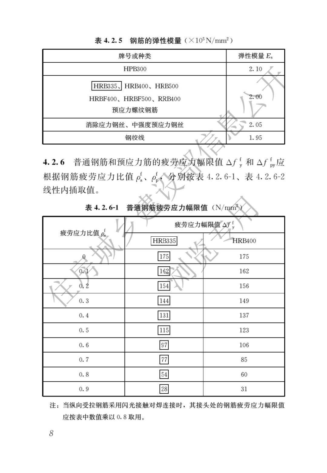
2024年8月1日起,住建部最新修订版《混凝土结构设计标准》正式实施。 基于主要修订内容最大亮点:混凝土相关要求提高、删除C15混凝土的相关指标规定和删除HRB335牌号钢筋。 下图中下划线标记的文字为新增内容,方框标记的文字为删除原内容,无标记的文字为原内容。 4.1混凝土章节: 素混凝土结构的混凝土强度等级由“不应低于C15”提高为“不应低于C20”; 钢筋混凝土结构的混凝土强度等级由“不应低于C20”提高为“不应低于C25”; 删去了C15混凝土的指标规定。 基于混凝土这个改动,从昨天开始网上开始大量传播C15混凝土正式退出历史舞台的信息。 果真如此吗?我们一起看下针对该修订内容的条文说明: 此外,住建部于2021年发布的GB 55008-2021《混凝土结构通用规范》里也明确提出: 素混凝土结构,一般不包含地下室或其他地下结构的素混凝土垫层;素混凝土垫层的最低混凝土强度等级应根据工程实际情况(包括地基的岩土力学性能等)确定。  这条也说明了C15混凝土并没有完全退出历史舞台,结构不能用,素混凝土垫层还是可以用的。用C20混凝土垫层质量会更好,但是不能说8月1日以后用C15垫层就是错误的。 最后再提醒一下,基础垫层最低混凝土强度等级应根据工程实际情况来定,比如: 《地基基础设计规范》(2011)8.2.1规定,不宜低于C10。 《防水设计规范》4.1.6规定:防水混凝土结构底板的混凝土垫层,强度等级不应小于C15,厚度不应小于100。  《工业建筑防腐蚀设计规范》4.8.5中表4.8.5-1规定:当对混凝土有弱腐蚀性时,混凝土垫层最低标号是C20,且不小于150mm厚,中腐蚀性及以上的,不能采用垫层。 原文如下: 住房城乡建设部关于发布国家标准 现批准《混凝土结构设计规范》(GB50010-2010)局部修订的条文,自2024年8月1日起实施。标准名称修改为《混凝土结构设计标准》,标准编号修改为GB/T50010-2010。 局部修订的条文在住房城乡建设部门户网站(www.mohurd.gov.cn)公开,并刊登在近期出版的《工程建设标准化》刊物上。 住房城乡建设部 本次局部修订共涉及26个条文,主要是适度提高混凝土结构强度等级要求,删除HRB335牌号钢筋的有关规定,个别调整混凝土结构楼板厚度及混凝土结构构件配筋构造要求等。 GB:强制性标准的代号,含有强制性条文及推荐性条文。指由国家标准化管理机构制定和发布的标准,具有普遍适用性和强制性,必须一丝不苟地执行,没有商榷余地。 GB/T:推荐性标准的代号,“T”是推荐的意思。它们不是强制性的,但若经接受并采用,或纳入合同中,就成为各方必须共同遵守的技术依据,具有法律上的约束性。 4.1混凝土章节,删去了C15混凝土; 素混凝土结构的混凝土强度等级由“不应低于C15”提高为“不应低于C20”; 钢筋混凝土结构的混凝土强度等级由“不应低于C20”提高为“不应低于C25”; 新增“采用强度等级500MPa及以上钢筋时,混凝土强度等级不应低于C30”; 新增“抗震等级不低于二级的钢筋混凝土构件的混凝土强度等级不应低于C30”。 4.2钢筋章节,依据《钢筋混凝土用钢 第2部分 热轧带肋钢筋》GB/T 1499.2-2018,删去了牌号为HRB335钢筋。 针对该修订内容的条文说明如下: 条文解读 条文解读: 关于淘汰HRB335热轧带肋钢筋这条修订,主要也是为了和《混凝土结构通用规范》的要求保持一致,响应国家提倡的采用高强、高性能钢筋的要求,以重庆地区为例,早在《重庆市建设领域限制、禁止使用落后技术通告》的第七号文件中就已经有相关要求,修订后预估对项目无太大影响。 表9.1.2现浇钢筋混凝土板的最小厚度,为进一步提高混凝土结构的可靠性,混凝土实心楼板的最小厚度由60㎜提高到80㎜; 条文解读: 关于提高现浇混凝土板的最小厚度到80mm这条修订,主要影响体现在二次结构的出屋面风井、烟井等小跨度的结构盖板上面,修订前设计从控制成本角度考虑可能采用60mm或70mm的厚度,这条内容项目在后期施工中应引起注意。 第9.5.2条,叠合板的叠合层混凝土厚度由40㎜提高到50㎜。 第8.5.1条,对除悬臂板、柱支承板之外的板类受弯构件的受拉钢筋,仅允许采用强度级别500N/㎜²的钢筋时,其最小配筋率应可采用0.15%和0.45ft/fy中的较大值; 条文解读: 关于纵向受力钢筋最小配筋率这条修订,完全采用了《混凝土结构通用规范》的要求,和修订前对比,主要增加了柱支撑板(比如无梁楼盖)也不能降低最小配筋率的规定,适当提高了结构的安全度。 第9.4.5条,对于房屋高度不大于10m且不超过3层的墙的水平与竖向分布钢筋的配筋率由不宜小于0.15%,修改为不应小于0.15%; 第11.4.12条,对框架柱和框支柱,删除“对Ⅳ类场地上较高的高层建筑,最小配筋百分率应增加0.1”的规定。









《混凝土结构设计规范》局部修订的公告
2024年4月24日












































